娱理:你后来去电影院完整看过《周处除三害》吗?
娱理:你后来去电影院完整看过《周处除三害》吗?
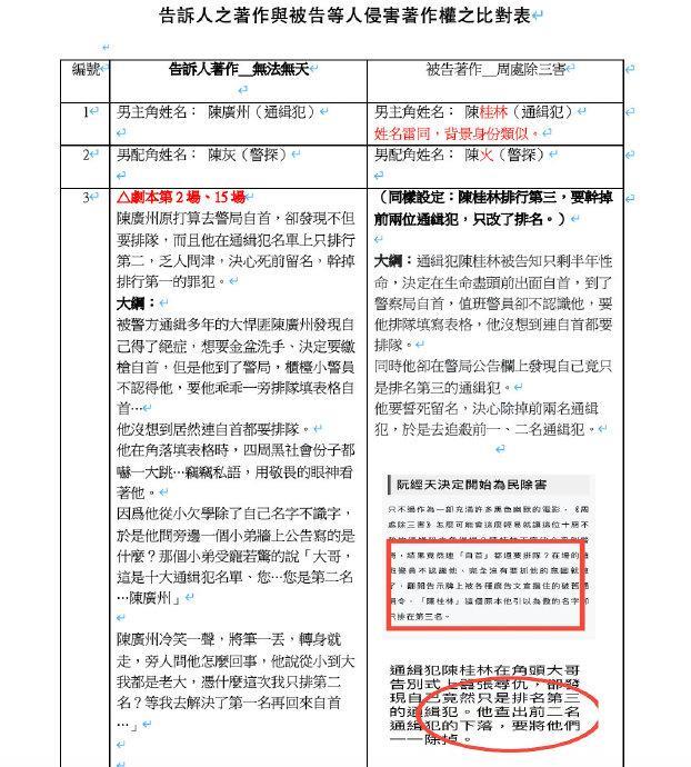
#周处除三害片方最新回应抄袭说##钱人豪说周处除三害有75%内容雷同#
娱理:你后来去电影院完整看过《周处除三害》吗?
钱人豪:没有,我不想去看了,很多解说电影的人给我讲了它的故事,我目前拥有的证据已经很充分了。目前经过专业鉴定,显示75%的内容雷同。
我在脸书指责他之后,他们很多主创私底下联系我说,其实有一个运钞车被抢劫的情节,是我剧本开场一个很大的情节点,他们其实拍了,但是他们怕跟我的太雷同,给剪掉了。他们有毛片,必要的时候也可以提供给法院。




相关标签:
-
- 迪士尼《后裔》系列电影新作定名Descendants
-
2024-07-02 14:41:52
-
- 动作影星史泰龙将加盟詹姆斯·古恩导演电影《犯罪敢死队2》
-
2024-07-02 14:39:38
-
- 戛纳电影节公布主竞赛单元评委名单
-
2024-07-02 14:37:23
-
- 马伯庸作品改编电视剧评分 1.《长安十二时辰》8.2分 2……
-
2024-07-02 14:35:08
-
- 阿信献唱电影《飞驰人生》主题曲《一半人生》
-
2024-07-02 14:32:53
-
- 摩根弗里曼电影合集
-
2024-07-02 14:30:38
-
- 《琅琊榜2》荀飞盏喜欢蒙浅雪么?可蒙浅雪心里只有他!
-
2024-07-01 14:47:49
-
- 《高分少女》第二季十月开播!《Re0》OVA第二部秋季上映
-
2024-07-01 14:45:34
-
- 《男生贾里全传:一个学霸的开挂人生》
-
2024-07-01 14:43:19
-
- 那些关于沙漠的美好电影,你看过几部?
-
2024-07-01 14:41:04
-
- 动漫人物女孩的画法教程
-
2024-07-01 14:38:49
-
- 《谈判官》童薇母亲与杨幂“撞嘴”!怪不得请她演童薇母亲
-
2024-07-01 14:36:34
-
- 《倚天屠龙记》中阴险毒辣的大反派陈友谅,其实并没有那么糟!
-
2024-07-01 14:34:19
-
- 《北京市住房租赁条例》9月1日正式施行,政府可采取措施稳定租金
-
2024-07-01 14:32:04
-
- 魔道祖师之后,还有哪些同类型的作品,值得我们一看
-
2024-07-01 14:29:49
-
- 《中国有嘻哈》上名声大震!但他的个人巡演足足等了五年才官宣
-
2024-07-01 14:27:35
-
- 《还珠》中的蒙丹方脸已经成了标准的瓜子脸,43岁时依然帅气
-
2024-06-30 12:00:14
-
- 《非诚勿扰》里面,女嘉宾都是哪些人?她们并不都是“托”
-
2024-06-30 11:58:00
-
- 火影忍者:须佐能乎帅气插画,羡慕鸣佐二人的友谊
-
2024-06-30 11:55:45
-
- 海贼王, 四皇大妈第十子, 将星克力架去哪儿了?
-
2024-06-30 11:53:30



台剧超好看的双男主剧推荐 那些年一起追过的台剧
北美影史票房排名(北美电影票房总排行)