河海大学 2024 年工程管理硕士(MEM)招生信息
河海大学 2024 年工程管理硕士(MEM)招生信息
河海大学是一所拥有百余年办学历史,以水利为特色,工科为主,多学科协调发展的教育部直属全国重点大学,是实施国家 "211 工程 " 重点建设、国家优势学科创新平台建设、" 双一流 " 建设以及教育部批准设立研究生院的高校。学校在南京市、常州市设有西康路校区、江宁校区和常州校区。
河海大学工程管理专业 2005 年首次通过原建设部的专业评估;2010 年和 2015 年通过住建部的专业复评。2006 年获校品牌专业资助建设。2012 年通过江苏省特色专业验收。2009 年成为 " 项目管理领域工程硕士与国际项目管理专业资质认证 ( IPMP ) 合作的培养单位 ",并被授权为:" 工硕 IPMP 认证与培训中心 "。2011 年,项目管理专业领域工程硕士获得 " 全国工程硕士研究生教育特色工程项目 "。2012-2016 年,商学院工程硕士连续获得 Eduniversal 最佳硕士项目。2015 年 4 月,河海大学商学院工程硕士教育中心获准成为全球项目管理注册教育机构(PMI-REP,编号:4178)。2015 年 8 月,项目管理领域工程硕士通过 PMI-GAC 国际认证,至此成为中国大陆地区第八所通过 PMI-GAC 国际认证的高校。2016 年,河海大学工程管理硕士、工程硕士中的项目管理、工业工程、物流工程专业硕士全部通过教育部专业学位点评估。2017 年 10 月,河海大学成为全国首批工程管理硕士(MEM ) 专业学位与 IPMP 资质认证合作培养单位,并被授权为 " 国际项目经理(IPMP ) 人才培养基地 "。2018 年 6 月,河海大学工程管理硕士通过 PMI-GAC 国际认证。2020 年 12 月," 面向‘一带一路’国际化人才培养创新模式 " 项目,荣获了 2020 年度 "PMI ( 中国 ) 项目管理优秀教育奖 "。2022 年 6 月河海大学工程管理硕士(MEM)通过 PMI-GAC 国际再认证。

项目简介
工程管理硕士 ( Master of Engineering Management,简称 MEM ) ,是一个横跨技术与管理的学科,相比于工程技术类专业与管理类专业,其最大的特征是复合型和应用型,其研究对象是探究专门技术的管理规律,目的是适应我国现代工程事业发展对工程管理人才的迫切需求,完善工程管理人才培养体系,创新工程管理人才培养模式,提高工程管理人才培养质量。
工程管理是针对工程实践而进行的决策、计划、组织、指挥、协调和控制。包括:
1. 重大工程建设项目决策的技术经济论证和实施中的管理;
2. 重要复杂的新产品,包括装备在开发、制造、生产过程中的管理;
3. 技术创新、技术改造、转型、转轨、与国际接轨的管理;
4. 产业,工程和科技的重大布局与发展战略的研究和管理等。
随着现代工程出现了规模巨大,决策流程复杂,涉及技术种类众多,组织结构庞大,历时漫长、参与人员众多等趋势。工程管理在现代工程中的重要性使得工程管理人员在现代工程实践中扮演着越来越重要的角色。

√
培养目标
培养具备管理学、经济学和工程技术的基本知识,掌握现代管理科学的理论、方法和手段,能在国内外工程建设领域从事项目决策和全过程管理的复合型高级管理人才。具体目标有:
1. 掌握坚实的基础理论和系统的专业知识;
2. 具有较强的解决实际问题能力;
3. 具有职业素养和社会责任;
4. 具有商务素养和领导力;
5. 具有国际化视野。

√
专业方向
1. 建设工程方向
2. 工业工程方向
3. 物流工程方向
4. 金融工程方向
5. 信息工程方向
6. 国际工程方向
7. 环境工程方向

√
办学特色与优势
1. 技术与管理融合:工程管理硕士依托国家首批一流本科专业建设点,管理科学与工程学科 "B+" 以及工商管理学科 "B+" 的综合优势,构建 " 工管融通 " 的专业知识结构体系与 " 分类培养 "、" 纵横并重 " 的特色人才培养模式。
2. 河海大学是全国较早通过工程管理专业评估的 14 所高校之一,并连续通过住建部专业评估(五年一评估,结果与英国 CIOB、美国 ACCE 互认)。
3. 河海大学工程管理硕士是继清华大学、上海交通大学、同济大学、山东大学、天津大学、北京邮电大学、西北工业大学后全国第 8 所获得 PMI-GAC 国际认证。
4. 河海大学工程管理硕士是国家首批 25 所 MEM-IPMP 合作培养单位并被授予 IPMP 人才培养基地(江苏仅两所)。
5. 工程管理专业入选 2019 年一流本科专业建设 " 双万计划 "。
6. 2021 年河海大学工程学已经进入世界前0.1% 的学科排名。
7. 师资力量雄厚,引领工程管理学科发展,注重工程管理信息化和国际工程学科发展。
8. 河海大学是江苏高校唯一一所全球项目管理注册教育机构(PMP 培训机构)。

√
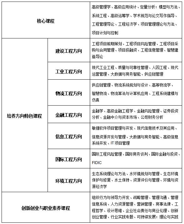
课程体系

注:具体课程设置根据培养方案要求统一安排。

√
报考条件
1. 中华人民共和国公民。
2. 拥护中国共产党的领导,品德良好,遵纪守法。
3. 身体健康状况符合国家和学校规定的体检要求。
4. 考生必须符合下列学历条件之一:
(1)大学本科毕业后有 3 年以上工作经验的人员 ;
(2)获得国家承认的高职高专毕业学历或大学本科结业后,符合我校相关学业要求,达到大学本科毕业同等学力并有 5 年以上工作经验的人员;
(3)获得硕士学位或博士学位后有 2 年以上工作经验的人员。

√
报名流程
第一阶段:网上报名
报名网址:中国研究生招生信息网
报名专业:工程管理(专业学位硕士、专业代码 125601)
报名时间:2023 年 10 月 5 日 -25 日(具体时间参照报名公告)
网上预报名时间:2023 年 9 月 24 日 -27 日(具体时间参照报名公告)
第二阶段:确认
确认时间:江苏地区考生 11 月 1 日 -4 日(具体时间参照各考点报名公告)
确认方式:网上确认或现场确认,请考生及时关注报考点公告。
注:请考生随时关注河海大学 MEM 微信公众号。
特别提醒:
工程管理专业学位考生应选择工作或户口所在地省级教育招生考试机构指定的报考点办理网上报名和确认手续。请考生务必牢记自己网上报名的用户名和密码,后期打印准考证等均需使用。

√
入学考试及录取
入学考试分初试和复试。
1. 初试
考试科目:管理类联考综合能力(199)、英语二(204)。
2. 复试
由河海大学商学院组织,重点考察考生政治素养、专业知识及综合素质。
3. 录取
根据考生的入学考试成绩(含复试),自主择优录取。

√
学制、学习方式及学位授予
两年(2024 年 9 月入学),实行弹性学制,最长不超过五年。
非全日制
在职学习,周末班、集中班
学员在规定年限之内,学完规定的课程,成绩合格,修满学分,完成硕士毕业论文并通过河海大学组织的答辩,经校学位委员会审核批准后,授予工程管理硕士 ( MEM ) 毕业证书和学位证书。

在线咨询
-
- “王一博们”失灵,杜华瞄向“数字版乐华”?
-
2023-09-12 02:27:51
-
- 不加“碎屏险”买不到!华为 Mate 60 “捆绑”保险被吐槽,究竟咋回事?
-
2023-09-12 02:25:36
-
- 劳力士出手:创立以来首笔大型收购!
-
2023-09-12 02:23:20
-
- 成年人减少内耗,一定要远离这几个圈子
-
2023-09-12 02:21:04
-
- 九华山是安徽哪个地区(安徽省一个县2000多年前建县)
-
2023-09-11 04:25:05
-
- 福建13岁女孩再破吉尼斯世界纪录(她102岁坐飞机游港澳台)
-
2023-09-11 04:22:49
-
- 北京最牛的离婚律师事务所(北京十大知名婚姻律师事务所排名)
-
2023-09-11 04:20:33
-
- 潮玩街区打卡(潮流畅玩家打卡)
-
2023-09-11 04:18:18
-
- 北方民族大学地址(高校简介之北方民族大学)
-
2023-09-11 04:16:02
-
- 西班牙跟摩洛哥门将对比(门将90分钟参与进攻)
-
2023-09-11 04:13:46
-
- 南京汽车客运南站几点开门(春节期间南京汽车南站发布班次信息调整)
-
2023-09-11 04:11:31
-
- 炒白银掌握5大看盘技巧(炒白银必备技巧)
-
2023-09-11 04:09:15
-
- 泰国式冰淇淋(泰国的雪冰淇淋好吃到停不下来)
-
2023-09-11 04:07:00
-
- 电动旅游观光车哪个好(旅游电动观光车运营成本与收益率)
-
2023-09-11 04:04:44
-
- 新乡有哪些好点的大专学校(新乡学院市地区教院-新乡师专)
-
2023-09-10 06:47:24
-
- 武汉到郑州高铁修通了吗(郑万高铁将全线通车)
-
2023-09-10 06:45:08
-
- 陕西大学简介(陕西大学介绍)
-
2023-09-10 06:42:52
-
- 东京奥运会八号还有哪些比赛项目(韩国奥运会第1金)
-
2023-09-10 06:40:36
-
- 阿里通信170号段(阿里通信170号资费方案出炉)
-
2023-09-10 06:38:20
-
- 上海豫园景点介绍(关于上海豫园简介)
-
2023-09-10 06:36:04



申通快递收费标准价格表2022(申通快递费用查询)
日本第一男吹神,拓也哥(男人在他口中坚持不过3秒)