12月1日起杭州出租车起步价上调至13元
12月1日起杭州出租车起步价上调至13元
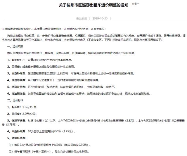
今天下午,记者从相关部门获悉,经杭州市政府批准,杭州市发改委正式发布了巡游出租车运价调整的相关政策文件。文件确定,运价调整相关政策将从2019年12月1日起正式执行。

起步价调整为13元/3公里,里程费保持2.5元不变;
等候费调整为低速等候费,时速12公里(含)以下,上午7点至9点以外的其它时段每4分钟收取1公里里程费(2.5元),上午7点至9点每4分钟收取1.5公里里程费(3.75元);
回空补贴费保持不变,10公里以上里程费加收50%(1.25元);
增加特别补偿费,一是增加夜间补贴费,每日23时至次日5时期间里程费上浮30%(每公里加收0.75元);二是每年春节期间(年三十至初六),每车次计价器外另加收10元。
目前,相关政策文件已在中国杭州、杭州市发展和改革委员会和杭州市交通运输局等政府门户网站上公布。
据悉,下一步,市交通运输部门将会同市场监管部门启动出租车计价器调整工作,同时深入开展出租车行业专项整治,加强出租车行业的管理措施,不断提升出租车服务质量。
-
- 「日历」1949年4月23日 · 中国人民解放军海军诞生
-
2025-03-24 04:58:35
-
- 「EXO」「Power」成为迪拜喷泉秀bgm,来观赏大佬们的迪拜游
-
2025-03-24 04:56:20
-
- 《武林外传》李大嘴的爱情:等不来蕙兰,却又错过了一个柳星雨
-
2025-03-24 04:54:04
-
- 耳听爱情的年纪
-
2025-03-23 11:59:23
-
- 当医托违法吗?
-
2025-03-23 11:57:07
-
- 滨州汽车总站获评五星级服务汽车客运站!
-
2025-03-23 11:54:51
-
- 《镇魂》大结局圆满?沈巍效仿昆仑牺牲自我加固封印!
-
2025-03-23 11:52:36
-
- 张逸杰发文怼鹿晗关晓彤恋情,其实两人才是初恋!
-
2025-03-23 11:50:20
-
- 斩赤红之瞳中的真女主-玛茵
-
2025-03-23 11:48:04
-
- 想报考江苏警官学院,近3年的录取分数线是多少?带你一起涨知识
-
2025-03-23 11:45:49
-
- 商标头盔头像大全 恶搞头盔表情包
-
2025-03-23 11:43:33
-
- 男子1500米自由泳世界纪录保持者:孙杨
-
2025-03-23 11:41:17
-
- 口红贴膜掀起热潮,你的口红贴膜了吗?那自己怎么贴呢?
-
2025-03-23 11:39:02
-
- 浅析《白鹿原》田小娥的悲惨人生
-
2025-03-22 01:31:21
-
- 影后咏梅:与栾树相互陪伴近30年,被宠成了公主,至今没有孩子
-
2025-03-22 01:29:06
-
- 这些比较少见的观赏鸽,你见过几种
-
2025-03-22 01:26:49
-
- 头条网红“亲朋圈”大盘点,敬汉卿狂撒狗粮,型男阵容最强大!
-
2025-03-22 01:24:34
-
- 钱学森坎坷归国路,主席拍板11名飞行员换回,事后才知主席高明
-
2025-03-22 01:22:18
-
- 《盗墓笔记》中汪家人真的存在!操控世界的古老神秘社团光明会
-
2025-03-22 01:20:03
-
- 郑州北大学城简介,同学快为你的大学点赞
-
2025-03-22 01:17:47



申通快递收费标准价格表2022(申通快递费用查询)
日本第一男吹神,拓也哥(男人在他口中坚持不过3秒)