驾驶员注意:申请开校车,除了驾驶证以外,还要满足6个条件
驾驶员注意:申请开校车,除了驾驶证以外,还要满足6个条件
现在的职业有很多,对于司机而言,开公交车或者可以校车都是一份很不错的工作。那么你知道开校车需要什么条件?什么流程吗?其实开校车除了基本的驾驶证以外,还是需要满足6个条件的,小编今天就和大家一起来探讨一下相关话题,希望能够给你带去帮助。

在日常生活中,效果车基本分两大种,一种是19座的小型校车,一种是19座以上的大型车。
严格的说,规定19座校车B证可以驾驶,19座以上必须是A证驾驶,9座的校车则需要C1,但是每一个地方的校车出行不同,对驾驶员的要求不同,所需要的驾驶证类型也就不同了。
但不管是哪一种校车,对驾驶员的要求都是一样的。

校车驾驶资格申请条件需满足以下6点:
1、需要相应准驾车型驾驶证,35座以上的要A类驾照,19座的要B类驾照,面包车要C1驾照。
2、驾驶员需有3年以上驾驶经历,年龄在25周岁以上、不超过60周岁。
3、最近连续三个记分周期内没有被记满12分记录,无致人死亡或者重伤的交通事故责任记录。
4、无酒后驾驶或者醉酒驾驶机动车记录,最近一年内无驾驶客运车辆超员、超速等严重道路交通安全违法行为记录。
5、无犯罪记录、吸毒行为记录、酗酒等一些不良习惯。
6、身心健康,无传染性疾病,无癫痫病、精神病等可能危及行车安全的疾病。

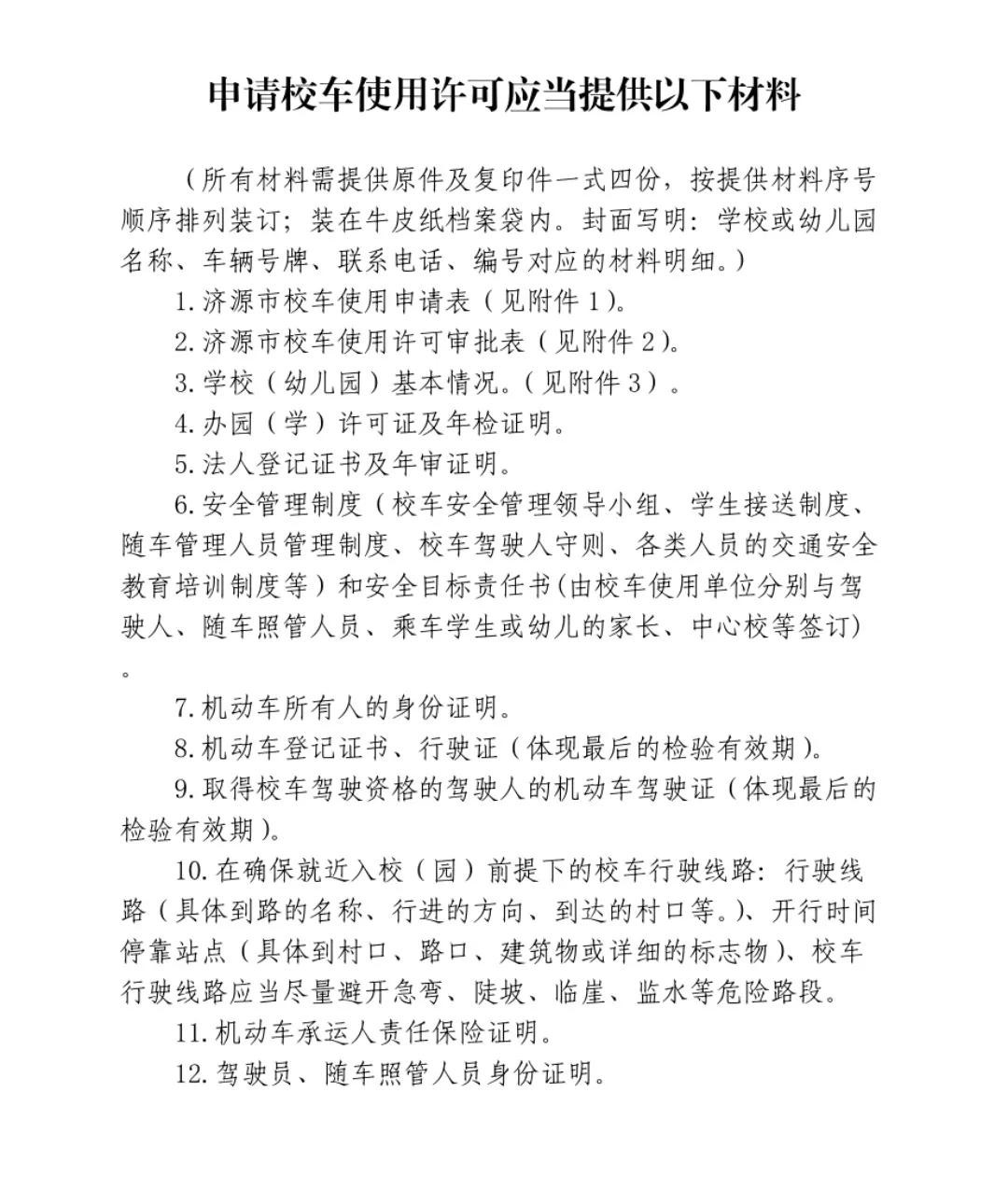
机动车驾驶人申请校车使用许可,应当提供以下材料:
备注:(所有材料需提供原件及复印件一式四份,按提供材料序号顺序排列装订;装在牛皮纸档案袋内。封面写明:学校或幼儿园名称、车辆号牌、联系电话、编号对应的材料明细。)
1、准备所在城市校车使用申请表。
2、准备所在城市校车使用许可审批表。
3、所申请的学校的基本情况。
4、提供学校的办学许可证及年检证明。
5、法人登记证书及年审证明。
6、校车安全管理领导小组、学生接送制度、随车管理人员管理制度、校车驾驶人守则、各类人员的交通安全教育培训制度。
7、由校车使用单位分别与驾驶人、随车照管人员、乘车学生或幼儿的家长、中心校等签订的安全目标责任书。
8、机动车所有人的身份证明。
9、机动车登记证书、行驶证(体现最后的检验有效期)。
10、取得校车驾驶资格的驾驶人的机动车驾驶证(体现最后的检验有效期)。
11、机动车承运人责任保险证明。
12、驾驶员、随车照管人员身份证明。

所以持有C1类驾驶证以上的驾驶员需要注意了,若是您想找一份稳定的工作,例如开校车,就需要准备和校车车型准驾对标的驾驶证,若当前驾照不能满足条件可选择增驾。
准备好驾驶证以后还需要良好的驾车习惯,以及三年以上的驾车经验,满足以上的6个条件后,准备好相应的资料就可以申请了。
各位看官,以上的内容仅小编个人的总结看法,仅供参考,欢迎阅读。
-
- 清太祖努尔哈赤的传奇一生
-
2025-12-19 06:43:35
-
- 鉴鸽方法有很多,眼、爪、等
-
2025-12-19 06:41:21
-
- 2023款奔驰E300亮相!4.84米车身+2.8米轴距,外观不输古斯特
-
2025-12-19 06:39:06
-
- 20张挑战强迫症的图片,看到哪一张你无法忍了?哈哈...
-
2025-12-19 06:36:52
-
- 太惨!重庆发生重大车祸:司机和乘客死亡,惨不忍睹,内情曝光
-
2025-12-19 06:34:38
-
- 世界神秘地带之五:吸血鬼的故乡——特兰西瓦尼亚
-
2025-12-19 06:32:24
-
- 三本太监文推荐:《嫁给一个死太监》《宦官的忠犬宣言》《宦宠》
-
2025-12-19 06:30:09
-
- 河北闪电湖旅游景区为何被称为心灵按摩店
-
2025-12-16 16:37:54
-
- 20个冷知识:不经常出现,或许只有少数人知晓的奇怪知识
-
2025-12-16 16:35:40
-
- 2019年全国平均工资出炉,你达标了吗?
-
2025-12-16 16:33:25
-
- 央国企工资发放时间标准!超过时间违法!
-
2025-12-16 16:31:11
-
- 婚姻:虐婚
-
2025-12-16 16:28:57
-
- 2025 年,这些新兴行业潜力无限,错过再等
-
2025-12-16 16:26:42
-
- 20张令人感到恐惧的诡异照片,胆小者别看,晚上睡不着了
-
2025-12-16 16:24:28
-
- 值得一去的洛阳白马寺
-
2025-12-16 16:22:13
-
- 人像肖像照的12个创意拍摄姿势,简单上手,照片还好看
-
2025-12-16 16:19:59
-
- 球星莱因克尔堪称前无古人:在世界杯上大小便失禁,儿子也风流
-
2025-12-16 16:17:45
-
- 盘点海贼王中10大幻兽种恶魔果实
-
2025-12-04 08:28:55
-
- 可爱“装醒哥”走红网络 网友回忆童年
-
2025-12-04 08:26:39
-
- 「老照片」贵阳火车站
-
2025-12-04 08:24:23



申通快递收费标准价格表2022(申通快递费用查询)
日本第一男吹神,拓也哥(男人在他口中坚持不过3秒)