腾讯qq为什么停止运营了(腾讯官宣QQ又双叒关闭两项服务)
腾讯qq为什么停止运营了(腾讯官宣QQ又双叒关闭两项服务)
同学们没看错,QQ 又双叒宣布关闭了两项功能。
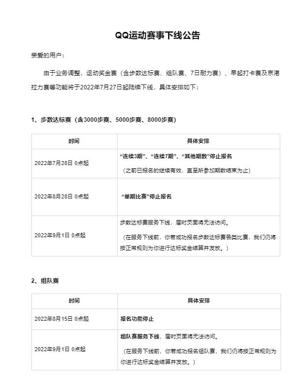
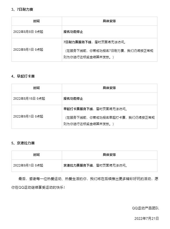
最近,QQ 运动产品团队发布了《QQ 运动赛事下线公告》。
公告称,由于业务调整,运动奖金赛、 早起打卡赛及京港拉力赛等功能,将于 2022 年 7 月 27 日起陆续下线。
具体细节图下图所示。


恐怕对于很多同学来说,依旧是听到停运的消息,才知道 QQ 还有这么一个功能。
据悉,QQ 运动赛事功能,主要分为步数达标赛、组队赛和 7 日耐力赛。
拿步数耐力赛来说,又分为 3000 步赛、5000 步赛、8000 步赛,用户分别支付 1 元、2 元、5 元才能进行参与。
时间截止后,只有步数达标的人,才能瓜分所有的参赛资金。

可以说,只要你达到了要求,可以说稳赚不赔。
组队赛和 7 日耐力赛也是一样的逻辑。
这个果同学几年前还参与过,只不过最后得到的收益寥寥无几,最多也就几毛钱。
但无论怎样,这个功能倒可以督促用户积极锻炼,增加了运动的乐趣,说起来还挺正能量的。
那为什么腾讯还是选择将其下线了呢?

归根到底,还是用 QQ 的人越来越少,使用这些功能的人也就变得更少了。
当运营成本大于收入的时候,对于腾讯来说,自然不适合再继续留着了。
另外,QQ 中的《超级萌宠新版》游戏,近期也发布了停止运营的公告。
公告称,由于业务调整,《超级萌宠新版》将于 2022 年 7 月 31 日正式停止运营。
具体停运安排事项如下所示。

据悉,此前用户如果开通了 QQ 超级会员,可以在 QQ 中领取自己的超级萌宠。
在 QQ 超级会员界面中,点击企鹅宠物,就可以进入超级萌宠游戏。
没想到,这个 VIP 功能也要全面下线了。
7 月 31 日后,游戏内的所有账号数据及宠物信息,将会被全面清空。

今年以来,QQ 已经陆续关闭了很多功能,让我们来简单回顾一下。
6 月 27 日,QQ 宣布,其物联 PC 端服务将被下架,8 月份将不再兼容此服务。
6 月 28 日,QQ 运动群排行榜、历史排行榜功能也宣布,将于 7 月 13 日正式下线。
7 月 13 日,QQ 群信用星级宣布下线。
7 月 21 日,QQ 运动赛事下线。
可以预见的是,QQ 后续还会进行「瘦身」,不断砍掉一些不必要的功能。
再过几年,所谓的厘米秀、超级 QQ 秀,恐怕也要步以上应用的后尘了。

除 QQ 以外,腾讯今年也砍掉了不少业务,包括 QQ 堂、QQ 影音、掌上 WeGame、腾讯快报等耳熟能详的服务。
要果同学来说,腾讯给 QQ 适当做一做减法,其实也挺好的。
首先,就是 QQ 的用户在不断流失,相比于微信来说是一天不如一天。
用户花在 QQ 上的时间,也已经越来越少,很多小众功能的用户数流失则更为严重。
其次,QQ 在巅峰时期,硬塞了很多东西,已经太过于臃肿了。
其体积一步步增加,甚至可以用暴增来形容,已经引起了众多网友和老用户的不满。

远的不说就说近的,今年 1 月份,QQ 推送了 8.8.55 版本,体积达到了惊人的 879 MB。
要知道,上一个版本还是 491 MB,这是直接翻了倍的节奏,直奔 1 个 G 去了。
有神通广大的网友分析了一下安装包,发现 QQ 将虚幻 4 游戏引擎内置在了安装包中。
据悉,QQ 内置虚幻 4 引擎的原因,是为了打造「超级 QQ 秀」功能。
可能因为年龄大了,果同学对这些花里胡哨的功能,实在提不起兴趣。

果同学昨天刚说过,微信 11 年间安装包膨胀了 575 倍这件事。
要是按微信这个说法,QQ 这些年间可能已经膨胀了数千倍了。
实在是过于离谱。
QQ 急需回归到社交软件的本质,砍掉不必要的一些功能,避免老用户进一步流失。
你怎么看 QQ 一系列的瘦身行为呢?
想了解更多关于数码产品的使用技巧与行业资讯,可以关注我的qiguojiang001(奇果酱)。
,
-
- 婴儿用紫草膏会怎么样(为什么紫草膏要慎给宝宝)
-
2023-07-21 06:08:52
-
- 神农架深处为什么会列为禁区(神农架1170平方公里)
-
2023-07-21 06:06:47
-
- 李敏镐和朴敏英恋情为什么分手的(李敏镐恋爱史大起底)
-
2023-07-21 06:04:42
-
- 三星note 7为什么爆炸(三星公布Note7爆炸调查结果)
-
2023-07-21 06:02:37
-
- 杨蓉胸多大罩杯 酥胸半露娇羞妩媚
-
2023-07-20 21:11:12
-
- 56位奥特曼大全览,童年的英雄依旧在战斗,你还记得他们么?
-
2023-07-20 21:09:06
-
- 这10位“潘金莲”的扮演者,有人美艳至今,有人沦为“大妈”
-
2023-07-20 21:07:00
-
- 陈凯歌和陈赫的关系_娱乐圈里有亲属关系的明星
-
2023-07-20 21:04:54
-
- 世界著名十大海底隧道排名
-
2023-07-20 21:02:49
-
- 死亡成谜!盘点那些年的明星自杀事件,抑郁症死亡的明星占多数
-
2023-07-20 21:00:42
-
- 丁真的人间清醒,打了多少流量网红的脸
-
2023-07-20 20:58:36
-
- 清明节10首最感人的《悼亡诗》,缅怀亲人,每一首都是千古名篇!
-
2023-07-20 20:56:30
-
- 安倍晋三郎是好人吗 觉得他是美国的奴才
-
2023-07-20 20:54:24
-
- 4月28这一夜,娱乐圈的世态炎凉,在何炅身上体现得淋漓尽致
-
2023-07-20 20:52:19
-
- 胡亥为什么杀他兄弟姐妹(胡亥本不是一个坏人)
-
2023-07-20 15:53:30
-
- 王公侯伯子男爵位怎么排的(公侯伯子男为什么叫)
-
2023-07-20 15:51:26
-
- 安卓刷机recovery模式(安卓刷机必备知识)
-
2023-07-20 15:49:20
-
- 陈凯歌和前妻为什么离婚(她是陈凯歌前妻)
-
2023-07-20 15:47:16
-
- 为什么复联四要让钢铁侠死(为什么钢铁侠必须死)
-
2023-07-20 15:45:11
-
- 赞美三月的诗词大全,三月的诗词唯美描写
-
2023-07-20 15:43:06



云南本地人为什么不会被骗到缅甸(看看真实的缅北)
中国一线男装10大品牌(盘点国内十大知名男装品牌排行榜)