电阻的作用,电阻的主要作用是什么?
电阻的作用,电阻的主要作用是什么?
电阻的主要作用是什么
电阻:顾名思义,就是增加电流通过的阻力的。就象是在水渠中放入东西,能阻止水的顺利通过也是一个道理。
1、限止电流的通过量,起到限流的作用。
2、在串联电路中,起到分压作用。因使用电阻的大小和组合(串联或并联),可以起到升压和降压的作用。
3、在并联电路中,可以起到分流的作用。当然,电容和电阻的基本道理,就是这些。但在电路中起的作用,却是千变万化的。

电阻的七种作用
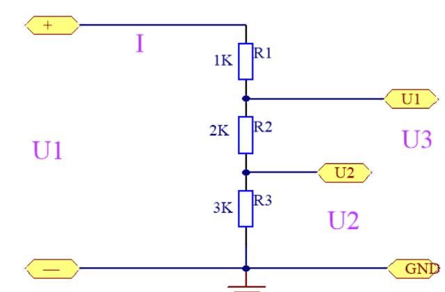
1、电阻的分压作用:
欧姆定律大家都清楚,U=IR,当电流流过电阻时,会在电阻两端产生电压降,在这里电阻起到了分压作用。
2、电阻的限流作用:
电阻的作用就是限制电流,在一条串联回路中,电阻越大,那么回路中的电流也就越小。所以可以利用这个作用对回路中的电流起到限制作用。
3、电阻的上拉和下拉作用:
所谓上拉就是将接口通过电阻上拉到电源,在初始状态时使接口的电平为高;所谓下拉就是将接口通过电阻下拉到GND,在初始状态时使接口的电平为低。
4、电阻起到跳线的作用:
用0欧姆的电阻当跳线。
5、电阻的滤波作用:
电阻和电容可以构成滤波器,常见的有高通滤波器和低通滤波器。
6、将电能转化为内能:
电流通过电阻时,会把电能全部(或部分)转化为内能,用来把电能转化为内能的用电器叫电热器。
7、分流:
当在电路的干路上需同时接入几个额定电流不同的用电器时,可以在额定电流较小的用电器两端并联接入一个电阻,这个电阻的作用是“分流”。

电阻是耗电的,它有什么用
朋友们好,我是电子及工控技术,我来回答这个问题。我们在维修各种电子电路板时会发现,整个电路板上的所有元器件的数量,电阻几乎占了一半,这说明电阻在电子线路中是有不同作用的,它不仅仅是作为耗能元件。下面我给朋友们盘点一下电阻在电路中的一些作用。
常规电阻在电子电路中的作用
我在平时工作中用到的常规电阻有1/4W、1/8W这两种居多,有时候还会用到1/2W和1W等大功率的电阻,同时在使用电阻时还要关注阻值的大小。我们在生活中最常用的电阻有降压和限流的作用,比如朋友们都比较熟悉的插排,里面有一个发光二极管用来指示插排有没有220v电压,这个二极管就需要串联一个100K欧姆的碳膜大电阻,它一是用来分担这220V的电压;二是用来限制流过发光二极管上的电流,如下图所示。

在上述的插排电路中,电阻器R1与LED灯串联,如果不接降压、限流电阻的话,加到发光二极管两端的电压就有220v的电压,那么发光二极管LED1会流过很大的电流,它就会瞬间烧坏。当串联电阻R1后,它会分担绝大部分的电压,限制了很大部分的电流,同时电阻R1对电流有阻碍的作用,一般流过发光二极管的电流也就22毫安的样子。由此可见电阻在这样的电路中就起到分压、限流的作用了。
2、电阻的第二个作用是分流。
电阻的第二个作用是分流的作用,下面我画一个电路示意图来说明一下。在这个电路中电阻R2与灯泡EL并联在一起,流过电阻R1的电流I除了一部分要流过灯泡EL外,还会有一部分电流要经过电阻R2流回到电源,这样流过灯泡的电流就会减小,灯泡的亮度就会变暗了,象电阻R2的这种功能就叫做电阻的分流作用,如下图所示。

3、电阻的第三个作用是分压
在电路中我们会看到有时候电阻有几个串联在一起的,从电源的正极出发每经过一个电阻,电压就会降低一些,电压降低多少与电阻值的大小有关,电阻大,它承担的电压就高,电压就降的多。象这样的电阻在电路中就起到分压的作用了,如下图所示。

4、电阻的其它作用
在电子电路中我们会见到电阻还可以与其它元器件一起协作,可以起到其它不同的作用。比如电阻与两个电容组合可以起到滤波的作用。比如在调幅收音机中,就会看到两个瓷片电容中间接一个合适的电阻,就会构成“Π型”滤波器。通过这个电阻和电容组合的环节能够使音频信号畅通无阻地通过下一个电路,而高频信号会由两个103的瓷片电容滤除掉。

我们还可以见到有的电路通过一个电容和一个电阻构成积分电路环节或者微分电路环节,在电容不变的情况下,电阻值的大小决定了积分时间常数的大小。这种电路环节我们以前维修黑白电视机和彩色电视机场扫描电路中就会用到积分电路的。

有的会用几个电阻和几个电容构成RC移相环节,构成RC的振荡电路。在电路中使三个电阻 R 的值相等,即R 1 = R 2 = R 3 ,并且移相环节中的电容 C 的值也相等, C 1 = C 2 = C 3,每个RC环节可以移相60度的电角度,在放大器的配合下那么就可以构成振荡了,如下图所示。

由此可见,常规电阻不仅自己单独在电路中承担着独特的作用,它与其它的兄弟电容、电感等元件密切配合,可以出色完成很多功能任务。
特殊电阻在电子电路中的作用
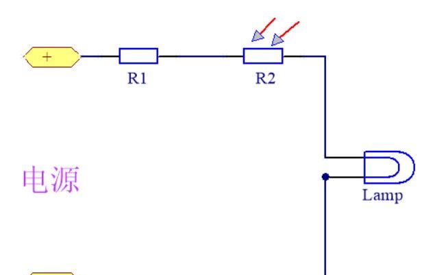
另外,我们在一些电路中还可以见到特殊的电阻,比如可调电阻、压敏电阻、热敏电阻、光敏电阻、湿敏电阻、气敏电阻等等,可以构成各种控制电路,会给我们的生活带来很大方便。我举个例子,比如用一个光敏电阻可以组成自动调光电路,当光敏电阻R2没有光线照射时,光敏电阻的阻值就会很大,流过R2的电流就很少,灯泡就变的很亮了;当有光线照射到光敏电阻上时,光敏电阻就变的较小了,光敏电阻就可以分掉较多的电流,灯泡上的电流就少了,灯泡就变暗了,如下图所示。

如果要得到相反效果的话,可以把光敏电阻与R1电阻串联起来,就会得到无光亮照射光敏电阻时,灯会变暗;有光亮照射光敏电阻时,灯会变亮。

通过这些具体的实例可以看出,电阻在电子电路中的作用还是很多的,我这里只列举了电阻一些常见的作用。以上就是我对这个问题的回答。欢迎朋友们分享、留言、讨论。敬请关注电子及工控技术,感谢点赞。
-
- 青岛十大著名景点景区 青岛十大著名景点排名
-
2025-11-14 00:13:22
-
- 法国国旗色号值(法国国旗色号)
-
2025-11-14 00:11:17
-
- qq显隐身版,qq显示隐身什么意思
-
2025-11-14 00:09:11
-
- 湖北省大冶劲牌金荞酒什么价(大冶劲酒紫荞价格)
-
2025-11-13 01:57:38
-
- 李淑芬:我的祖父李莲英,不仅是光绪的好“安答”,还有四个儿子
-
2025-11-13 01:55:32
-
- 比较好喝的白酒推荐(比较好喝的白酒有哪些)
-
2025-11-13 01:53:26
-
- 中国白酒等级怎么分(中国白酒分几个档次)
-
2025-11-12 13:57:08
-
- 兰陵美酒十五度黄酒价格,兰陵美酒十五度黄酒价格多少
-
2025-11-12 13:55:02
-
- 挂羊头卖狗肉(挂羊头卖狗肉是什么意思)
-
2025-11-12 13:52:57
-
- 中国四大绿茶品种(我国的10大绿茶,90年代家喻户晓,为何现在口碑大不如前了
-
2025-11-12 13:50:51
-
- 聂凤智调到空军,新官上任三板斧,第一板斧引来责骂质疑
-
2025-11-12 13:48:45
-
- 密内瓦红酒(拉维格尼密内瓦红酒)
-
2025-11-12 13:46:40
-
- 长城酿造沙城老窖38度(沙城老窖8年38度多少钱)
-
2025-11-12 13:44:34
-
- 葡萄酒脱糖技术原理(葡萄酒脱糖技术)
-
2025-11-12 13:42:29
-
- 东北四大神兽(东北四大神兽是哪四个)
-
2025-11-12 13:40:23
-
- 古代秀才进士举人怎么分 古代秀才进士举人怎么分等级的
-
2025-11-12 13:38:18
-
- 五星茅台酒15年价格表
-
2025-11-12 02:22:29
-
- 湖北黄山头酒老字号价格表_湖北黄山头酒业董事长
-
2025-11-12 02:20:23
-
- 今缘春特曲2012价格
-
2025-11-12 02:18:17
-
- 吉士粉可以做什么食物,吉士粉可以做哪些食品
-
2025-11-12 02:16:11



云南本地人为什么不会被骗到缅甸(看看真实的缅北)
中国一线男装10大品牌(盘点国内十大知名男装品牌排行榜)