组建新部门方案模板(企业组建团队规划策划书)
组建新部门方案模板(企业组建团队规划策划书)
一、项目市场部功能职责规划

管理
二、项目市场部建设
1、市场部发展规划及管理理念
2、销售团队组织架构设计原则
3、市场部组织架构
4、人员编制及职位描述
5、销售团队组建
6、销售团队激励制度

企业激励计划
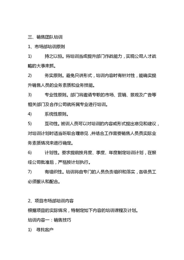
三、销售团队培训
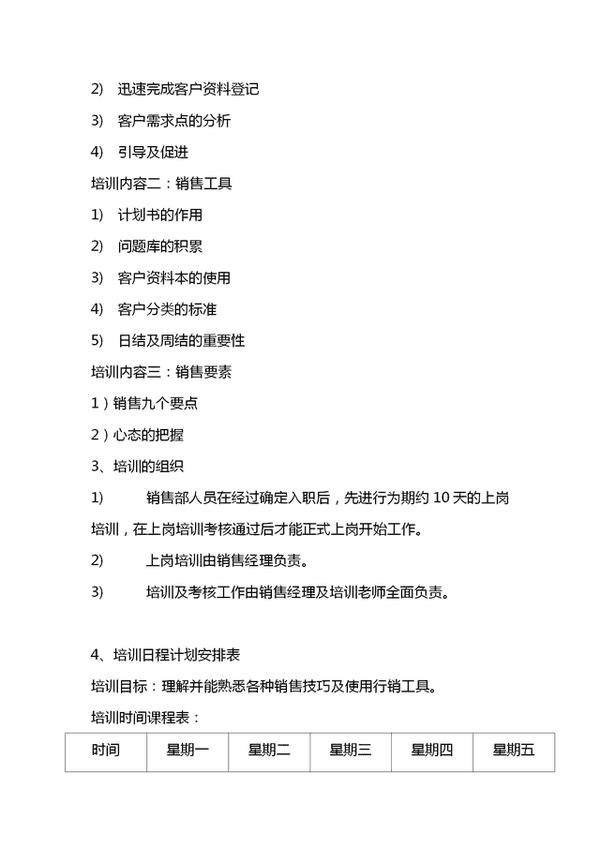
1、销售团队培训原则
2、销售团队培训的内容
3、培训的组织
4、培训的日程安排
5、培训的考核
(1)、考核的组织
(2)、考核的日程安排.

团队

1

2

3

4

5

6

7

8

9

10

11

12
【温馨提示】
该份资料合计22页,我们已经为您整理成电子文档
如果您觉得这份资料对您有帮助
希望获取完整的电子版内容参考学习
您可以关注+收藏+转发
然后私信:0902
相关标签:
-
- coach包值得购买吗(coach包包)
-
2023-11-10 02:30:42
-
- 实现人生理想的根本途径是什么(如何实现理想和人生价值)
-
2023-11-10 02:28:28
-
- 羊怎么才能喂肥(喂羊吃什么饲料长得快又肥)
-
2023-11-10 02:26:13
-
- 如何判断月季根系是否在生长(怎样判断月季生根了没有)
-
2023-11-10 02:23:58
-
- 三国蜀汉将领武力排名(三国英雄排行榜前十名)
-
2023-11-09 20:48:37
-
- 抖音blue什么梗(blue特殊含义情侣)
-
2023-11-09 20:46:22
-
- 现在穿什么鞋子最流行(夏天穿什么鞋子透气不臭脚)
-
2023-11-09 20:44:07
-
- bilibili安全中心在哪(bilibili账号安全中心打不开)
-
2023-11-09 20:41:53
-
- 直播带货行业的现状和前景(直播行业还能火多久)
-
2023-11-09 20:39:38
-
- 月半小夜曲粤语歌词谐音汉字(月半小夜曲粤语谐音发音)
-
2023-11-09 20:37:23
-
- 沈阳属于一线城市还是二线城市-(沈阳市是几线城市)
-
2023-11-09 20:35:09
-
- 国家三薪计算方法(三薪工资计算方式)
-
2023-11-09 20:32:54
-
- 野生鲫鱼喜欢吃什么-(鲫鱼喜欢吃什么食物)
-
2023-11-09 20:30:40
-
- 修复照片模糊的软件有哪些(修复照片模糊的软件推荐)
-
2023-11-09 20:28:25
-
- 手机卡针用什么代替(vivo手机卡槽弹不出来怎么办)
-
2023-11-09 20:26:10
-
- 钢琴有多少键-黑白键分别是多少-(钢琴黑白键一共有多少个)
-
2023-11-09 20:23:55
-
- 东晋 司马睿(东晋开国皇帝是谁)
-
2023-11-09 20:21:41
-
- ahc水乳适合油皮用吗(ahc水乳怎么样)
-
2023-11-09 20:19:26
-
- 一个男人很怕老婆说明什么(怕老婆是一种爱的表现吗)
-
2023-11-09 20:17:11
-
- 三层冰箱中间那层是冷藏还是冷冻(三层冰箱中间是冷藏还是冷冻)
-
2023-11-09 20:14:57



翁帆的第一任丈夫照片和资料介绍,翁帆看不上普通的小职员
和谐玉溪多少钱一包?硬和谐40元一包(烟味绵长)