这大概是当下最详细的武汉学区房购房指南
这大概是当下最详细的武汉学区房购房指南
古有孟母三迁,今有家长一掷千金择校而居。众所周知,武汉划片招生催生了“学区房”在楼市的持续发烧,房子本身仅具有居住属性,在优质教育价值的加持下,房价自然水涨船高。有数据显示,拥有优质教育资源的楼盘,溢价率普遍在10%~30%,且入学门槛越高,溢价率越高。
无论是杭州10w/平的学区房,还是北京要价150w的狭窄过道,在刺痛公众的神经之余,也彰显了学区房的无穷魅力。从本质上来看,学区房的大热,始于家长们对于稀缺优质学位的渴求,而不断扩大规模的求学人数无疑是加大了学区房的一房难求。

(图片来源于网络)
有数据显示2016年武汉市常住人口已近1100w,固然武汉一直在扩建中小学,然而入学名额紧张境况仍旧不容乐观,各片区内重点中小学愈发稀缺。俗话说:孩子的教育是父母最大的事业。无论是幼升小,还是小升初,都是教育的黄金时期。那么,豆姐就带大家来看看武汉三镇究竟有哪些学区房,花多少钱能够让孩子赢在起跑线上?

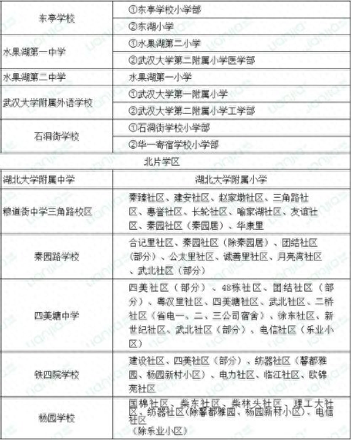
武昌
如果说学区房是房地产市场的衍生品,那么武昌几乎是武汉重点学区房的大本营。武汉三镇中,武昌可谓是教育资源最丰富的片区,据豆姐不完全统计,武昌共有19所重点中小学,譬如武汉小学、中华路小学、武昌实验小学、武大二附小等优质学校。其中,省重点就有11所,占据了大半江山。
值得注意的是,武昌的重点中小学几乎都集中在老城区,地图上的上至公正路、下至首义路的范围内,基本上就涵盖了武昌大部分的中小学。想买学区房的家长们可以留意下了。另一方面,区域教育资源分布不均,也是我们聊的比较多的话题。
这些年适才发展起来的白沙洲、光谷东等板块的教育资源发展较为滞后,虽有如万科、东原、爱家名校华城等开发商积极引进名校,满足业主的教育需求。但毕竟还是占少数,如果想实现教育蛋糕平均分仍需加把劲!所幸的是,在“十三五”期间,白沙洲将建设广埠屯小学分校、卓刀泉中学分校等在内的6所中小学;另至2020年,光谷将新建20所中小学,覆盖花山等板块,提供3万余学位。
幼升小

小升初



武昌重点中小学附近部分在售二手房小区房价(仅供参考,以实际为准)


汉口
除了武昌,在武汉教育界,汉口的名声也是响当当,区域内共有20所重点中小学,如崇仁路小学、红领巾小学、育才小学等重点小学,其中,省重点有5所,市重点有10所。此外,豆姐也发现了一个十分有趣的现象。汉口虽不及武昌优质教育资源遍地开花,但是区域楼盘胜在积极引进名校,如泛海、瑞安等实力开发商。

(图片来源于高楼迷)
如今,价格战时代已经过去,不少开发商在项目运营中,看重教育资源这个增值利器,市面上的12年一站式教育,的的确确打动人心,这也是家长们所趋之若鹜的。以武汉天地为例,地段、配套等都可能相继出现竞品的时候,教育才是铺平豪宅标杆之路的垫脚石。
但值得注意的是,不管购置的是二手学区房还是新房,务必要仔细斟酌是否有名校入学资格,或者入学名额是否充足,避免竹篮打水一场空的悲剧发生。
幼升小

小升初

汉口重点中小学附近部分在售二手房小区房价(仅供参考,以实际为准)


汉阳
武昌和汉口齐头并进,汉阳简直像楼市版的“一人我饮酒醉”,教育地产还是个洼地,重点中小学屈指可数。近几年,随着品牌开发商如雨后春笋般相继落子,汉阳的教育地产也渐渐抬了头。作为汉阳十三五规划的重中之重,四新无疑是搭上了政策顺风车,占尽了各种利好,如区域新增华师一附小、芳草小学等,提前上了车的朋友们可以偷笑了。
论及优质教育资源,大致还是分布在王家湾片区,如二桥中学、玫瑰园小学等。相比于武昌和汉口,汉阳学区房的价格还是比较亲民的,二手房价格在1.5w/平左右,部分新建学区房在2w左右。
幼升小


小升初

汉阳重点小学附近部分在售二手房小区房价(仅供参考,以实际为准)

总体而言,目前武汉实行对口招生,关于心仪的重点中小学,家长们心中大概都有一杆秤。值得注意的是,东湖新技术开发区(光谷)首次出台一套房产六年只提供一个学位,汉南亦如此。考虑到往年,武汉市其他城区对学区房产提供入学学位进行了时间限制(5年),所以在入手前务必要做好功课,如在房产所在教育局官网查询等。
以上部分数据来源于家长100和链家
-
- 文管类专业高考答疑!
-
2023-11-27 15:24:56
-
- 神复制!这5对双胞胎“姐妹花”,都是高颜值,还被湖北同所985录取!
-
2023-11-27 15:22:41
-
- 宝安区|这两家小学距离近,宝安小学VS宝城小学,怎么选?
-
2023-11-27 15:20:26
-
- 10位用自杀来结束自己生命的明星,每一个都让人感到无比惋惜
-
2023-11-27 15:18:11
-
- 河北招生高校这么多,这些“野鸡大学”你一定要擦亮眼睛
-
2023-11-27 15:15:57
-
- 比阿布规秀官衔大的关东军总司令大将白川义则,在上海滩粉身碎骨
-
2023-11-27 15:13:42
-
- 1987年,凭借《血染的风采》家喻户晓的英雄徐良,他现在怎样了?
-
2023-11-27 15:11:27
-
- 这所香港学校居然在国家地理频道排名亚洲闹鬼知名景点首位
-
2023-11-27 15:09:13
-
- 唐朝玄武门之变,李建成死后,其妻子儿子女儿的处境如何?
-
2023-11-27 15:06:58
-
- 世界杰出华人奖获得者(华人最高荣誉):古天乐先生!
-
2023-11-27 15:04:43
-
- 吉林大学教授曲昭伟写给中国科学院的一封信
-
2023-11-27 13:56:30
-
- 九江13区县人口一览:浔阳区43.31万,彭泽县28.48万
-
2023-11-27 11:21:21
-
- 告诉你一个嫁给易烊千玺的办法
-
2023-11-27 11:19:06
-
- 19年前,“砀山香尸”悬疑重重,12年之后,赑屃又来了
-
2023-11-27 11:16:51
-
- “小曾”晋升大校军衔引热议,军人的世界你不懂
-
2023-11-27 11:14:36
-
- 又到杨絮纷飞时,您知道杨絮到底是什么?危害有哪些?如何根治?
-
2023-11-27 11:12:22
-
- 丽水女歌手蓝心羽,人美歌甜,执着追梦
-
2023-11-27 11:10:07
-
- 经典案例:云南一起“姐妹换夫”引发的家庭伦理闹剧
-
2023-11-27 11:07:52
-
- 褚遂良《阴符经》
-
2023-11-27 11:05:37
-
- 阿琐《有种后宫叫德妃》,一本揭示为人处事、与人为善的宫廷小说
-
2023-11-27 11:03:22



翁帆的第一任丈夫照片和资料介绍,翁帆看不上普通的小职员
和谐玉溪多少钱一包?硬和谐40元一包(烟味绵长)