12家互助平台对比!只有这几家有终身制互助方案
12家互助平台对比!只有这几家有终身制互助方案
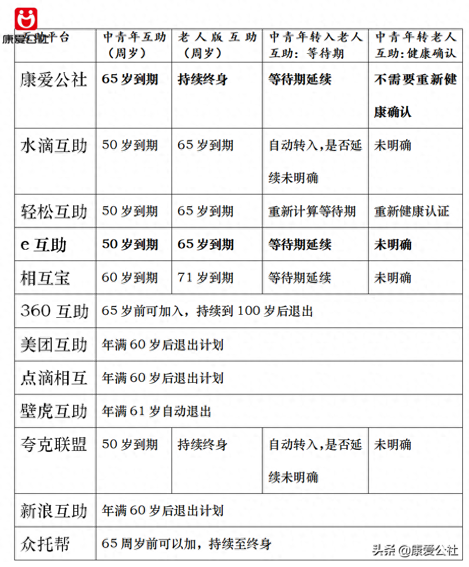
虽然互助模式已经有近十年了,但是大家对于互助了解还是很少,尤其是关于互助的年龄范围,大家都以为加入以后就是终身享受了,其实不然!
如下表所示:中国12大互助平台互助持续时间对比分析
备注:以上对比仅以重疾类互助计划为参考。

(1)大部分互助平台互助持续时间为60-70岁左右,当会员达到退出年龄后,需要自动退出。
(2)大部分互助平台都对中青年互助社员到期自动转入老人版互助时实行了等待期顺延的规定,即:从中青年互助到期后转入老人版互助时,不需要在老人版互助计划重新计算等待期。但是否还需要重新进行健康认证,大部分平台未进行明确,只有康爱公社明确为,无需再进行健康认证。
意思是说,比如30岁加入了中青年互助,符合加入条件,但65岁时自动转入老人互助,就不一定符合老人互助的健康加入条件了,这个时候,康爱公社的做法是,65岁时转入爸妈老人互助计划,不需要再重新进行健康确认了,只需要确保社员在30岁时加入中青年互助符合健康条件即可。
(3)单纯就互助持续时间来看,康爱公社、众托帮、夸克联盟和360互助是最长的,基本等同于终身互助了。其中康爱公社除了抗癌终身互助之外,百万医疗互助、老人骨折互助社也是基本属于持续互助至终身的类型。
(4)最后强调,互助不是保险,无法获得确定性的风险保障,但也能一定程度上辅助解决一时的大病医疗费的难题。在加入互助时,最好仔细研究互助平台的各项细节条款,最大程度上维护好自己的权益。
声明:本对比是通过个平台公开的互助公约及条款进行分析,无任何倾向性评判、毁谤或恶意攻击。供网友借鉴和参考。如有异议,请当面指正!

-
- “有温度的数学”-圆规为什么能画圆?
-
2023-12-24 02:16:12
-
- 赵丽颖演过的古装剧大集合,网友:好多没见过,造型越来越惊艳
-
2023-12-24 02:13:57
-
- 圆雕和浮雕的区别是什么?什么是圆雕?什么是浮雕?
-
2023-12-24 02:11:43
-
- 吕不韦与秦始皇到底什么关系
-
2023-12-23 20:02:40
-
- 历史上著名的苦肉计
-
2023-12-23 20:00:25
-
- 朱友梁末帝朱友贞在历史上是怎样的人?
-
2023-12-23 19:58:11
-
- 三国曹魏64名将都有谁
-
2023-12-23 19:55:56
-
- 曼德拉效应是什么
-
2023-12-23 19:53:41
-
- 清朝雍正如何坐上皇位的?继位还是篡位?
-
2023-12-23 19:51:27
-
- 三国时期三大战役里东吴胜了两场,为何仍然很弱呢?
-
2023-12-23 19:49:12
-
- 顺治作为入关后第一个清朝皇帝 顺治到底是谁的儿子
-
2023-12-23 19:46:57
-
- 1935年4月25日:李敖出生
-
2023-12-23 19:44:43
-
- 天问一号是什么意思
-
2023-12-23 19:42:28
-
- 昭陵六骏介绍
-
2023-12-23 19:40:13
-
- 耶路撒冷的历史简介
-
2023-12-23 19:37:59
-
- 巾帼英雄梁红玉简介
-
2023-12-23 19:35:44
-
- 三清是哪三清
-
2023-12-23 19:33:29
-
- 二战名将古德里安的军事成就
-
2023-12-23 19:31:15
-
- 徐慧是武则天的好姐妹,她真的如影视剧中那般狠辣吗?
-
2023-12-23 19:29:00
-
- 742年5月27日:唐德宗李适出生
-
2023-12-23 19:26:45



翁帆的第一任丈夫照片和资料介绍,翁帆看不上普通的小职员
和谐玉溪多少钱一包?硬和谐40元一包(烟味绵长)