非常适合新手学习服装裁剪技法,详细的裁剪图分析,收藏起来
非常适合新手学习服装裁剪技法,详细的裁剪图分析,收藏起来
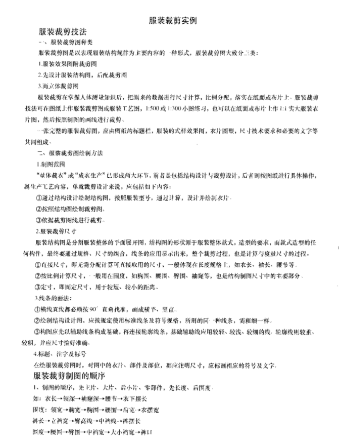
服装裁剪技法

一件外套详细的缝制分析



裁剪图分析










记得点关注哦,谢谢点赞!
相关标签:
-
- 二苯碳酰二肼
-
2023-12-29 01:51:32
-
- 董事会和监事会到底谁权力大?
-
2023-12-29 01:49:18
-
- 陈赫穿自己设计的品牌服装晒照,网友:大夏天穿毛裤不热吗?
-
2023-12-29 01:47:03
-
- 著名京剧表演艺术家张春华逝世
-
2023-12-29 01:44:48
-
- 一分钟解决《彩虹六号:围攻》网络错误、服务器离线问题
-
2023-12-29 01:42:34
-
- 小泡芙妈妈晒出全家福,仨兄妹长一张脸?网友:傻傻分不清
-
2023-12-29 01:40:19
-
- 王者荣耀成就系统多少级才会开启?成就系统开启条件?
-
2023-12-29 01:38:04
-
- 听说要拍《爱情公寓5》了?美嘉展博是真夫妻?
-
2023-12-29 01:35:50
-
- 山西省政府领导更新
-
2023-12-29 01:33:35
-
- 盘点赛罗奥特曼几种形态!
-
2023-12-29 01:31:20
-
- 一名普通美团骑手的收入
-
2023-12-28 19:22:30
-
- 小栗旬游走于三位美女之间《人间失格》最新剧照
-
2023-12-28 19:20:16
-
- 四川男装王者:杰尼威尼
-
2023-12-28 19:18:01
-
- 陈惠敏儿子陈俊浩大婚 陈惠敏喜结北京亲家
-
2023-12-28 19:15:46
-
- 《绝地求生》再出新服饰!提前一览为快!
-
2023-12-28 19:13:32
-
- 职业生涯数据—勒布朗詹姆斯
-
2023-12-28 19:11:17
-
- 这些动漫只能偷偷看?盘点三大著名重口味羞耻动漫!
-
2023-12-28 19:09:03
-
- 展示舒畅性感小美图 了解她的早年经历
-
2023-12-28 19:06:48
-
- 幼儿园手工制作小飞机模型的超简单方法
-
2023-12-28 19:04:33
-
- 应采儿个人简介
-
2023-12-28 19:02:18



翁帆的第一任丈夫照片和资料介绍,翁帆看不上普通的小职员
和谐玉溪多少钱一包?硬和谐40元一包(烟味绵长)