中立国到底是什么?
中立国到底是什么?
什么叫做中立国
相信很多人在平时的生活中都会遇到一些矛盾,大多数人会选择中立,不发表意见,认为多一事不如少一事,那你又知道在国际上的中立国家吗?
中立国指在发生大战或武装冲突时,对交战的任何一方都不采取敌对行动的国家,分为战时中立国和永久中立国两种。
战时中立国:指在战时选择中立地位并得到交战方明示或默示认可的国家,战时中立国对已经发生战争的各交战方享有以国际条约和国际习惯为依据的中立地位,行使中立权利和承担中立义务。
战时中立国如果与交战方签订中立协定,约定在已经发生的战争中保持中立,则是对战时中立地位的明示,不属于协定中立,如果战时中立国与交战国签订的中立协定超出当时战争的时空范围,则属于协定中立。
永久中立国:指以国际条约或国际承认为根据,具有特殊地位的主权国家。
中立国在冲突里中立属于一种主权受限,和不结盟是有区别的。
成为中立国也是需要一定条件的,中立国地位的确立应当同时具有两个条件:①中立国本身选择中立地位②中立国的中立地位得到交战国认可。
一般来说,永久中立国都会有三个特点:
第一:保持军备, 但一般不参与其他国家的联合军演 ,也不会进口那些杀伤力巨大的尖端武器。
第二:永久中立国从不主动发起战争, 但受到侵略时可以自卫反击,只不过不会与他国进行结盟。
第三:则是在永久中立国的境内没有其他国家的军事基地。
这三个特征注定了很多国家是无法成为永久中立国的。
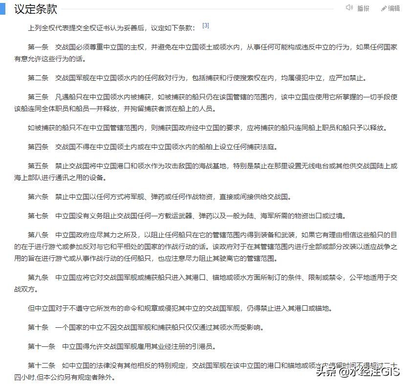
中立国的权利和义务在海牙第五公约《中立国和人民在陆战中的权利和义务公约》和第十三公约《关于中立国在海战中的权利和义务公约》中作出了规定。

节选部分议定条款(图源于百度百科)
许多国家在第二次世界大战时宣布中立,但二战中大部分中立国都被占领。
强国侵略弱国是很正常的现象,一战和二战这样的世界战争,能躲开是很难的。
二战的时候,其实在欧洲中立国还是不少的,但主要集中在小国之间,这样的世界战争,小国的力量又怎么抵抗得住。
总的来说,在一战二战中,依旧有中立国被侵略,在当时的情况下,谁还会管你是不是中立国,你是好人,那又如何?我不是!
历史上的永久中立国是有很多的。
比如说瑞士,奥地利,芬兰,哥斯达黎加,荷兰,比利时,卢森堡,老挝等等,但是想做一个永久中立国很难。
比如荷兰和比利时就在第二次世界大战时,都遭到了德国的入侵,国土几近沦丧。

德国入侵(图片源于网络)
除此之外,还有一些自称是永久中立国的国家,列支敦士登、梵蒂冈、柬埔寨等。
这些国家自称为永久中立国, 但是却没有得到国际社会的普遍公认, 能够得到国际社会认可的只有七个国家。
这七个国家包括位于欧洲的瑞士、瑞典、芬兰、奥地利、爱尔兰、位于亚洲的土库曼斯坦以及位于美洲的哥斯达黎加,其中瑞士是世界上首个永久中立国家。
那么接下来,我们一起来看看其中几个永久中立国。
(若有对其他中立国了解的需要,可以在评论区回复2,下期继续解锁其他中立国家的故事。)
瑞士
在永久中立国当中资历最老,含金量最高的永久中立国就是瑞士,早在1815年3月20号,由英国、法国、西班牙、葡萄牙和瑞典等国家在维也纳大会上签署宣言。
他们一起承认并且担保瑞士为永久中立国家,那么这些国家为什么愿意看到瑞士成为永久中立国呢?
最主要是因为瑞士的地理位置, 瑞士的北面是德国,西面是法国,南面是意大利 ,东面是奥地利和列支敦时登。

瑞士地理位置
它几乎位于周边几个国家的中心位置,而且瑞士素来被人们称之为“欧洲屋脊”,境内以高原和山地为主。

瑞士地形

瑞士地形图
瑞士地势险要,易守难攻,进攻方需要付出很大的代价才能拿下瑞士。
周边的国家,无论是谁与谁开战都绕不过瑞士,在这种情况下,瑞士周边的这些欧洲强国更希望瑞士成为一个永久中立国家,瑞士就能成为他们冲突的一个缓冲地。
虽然瑞士本土200多年没有发生战火,但是瑞士每年都要花费数亿美元作为军费,他们的部队也属于世界上最昂贵的军队。
据公开资料显示,瑞士常备军规模依然保持在10万到20万之间,战时可扩充到30万以上,由于部队人数少,整体现代化水平相当高,瑞士士兵单兵装备堪称世界最先进国家之一。
虽然瑞士并不介入战争,但是瑞士一直保持一支全民皆兵、全民动员的民兵制军队。
瑞士全境已建成各种规格的地下掩体,可供全部常住人口使用。
瑞士实行实行民兵制,现役编制兵力12万人,有陆、空军两个军种。
凡20-34岁身体健康的男性公民都必须服兵役,服役人员一生中参加军训时间总计280天。服役期间和退役后,单兵武器装备均归个人保管。

瑞士PZ-87主战坦克(图片源于网络)
哥斯达黎加
与瑞士不同,哥斯达黎加根本没有设立军队,哥斯达黎加是世界上第一个不设立军队的国家,在1948年废除军队,只保留警察和安全部队。
在中美洲“乱世”之中,哥斯达黎加不仅没有出现军队干预政治的现象,更是在1948年宣布废除军队,成为世界上首个正式废除军队的国家,这个国家仅仅只有500万人口。
长期以来,中美洲局势动荡不安,政府官员腐败、犯罪率居高不下、经济发展不平衡等问题,导致大规模难民潮持续向北从墨西哥借道涌向美国。
1821年,中美洲各行省脱离西班牙殖民管控,并曾尝试组成统一的国家。
1823年,成立“中美洲联邦共和国”,将首都设立在危地马拉城。

中美洲联邦共和国国旗
新生的联邦内部充满了矛盾,地理上,由于中美洲地理环境复杂多变且交通闭塞,形成了各自为政的经济体,直接导致各省始终没有建立起紧密的友好关系,很快中美洲联邦共和国解体。
1838年哥斯达黎加成为一个独立国家,1848年哥斯达黎加确立了共和制度。
19世纪50年代到90年代,哥斯达黎加政府被政变推翻数次,政变犹如家常便饭.
军队在哥斯达黎加占有举足轻重的地位,虽然哥斯达黎加在不断推进民主化进程,但是少数军队独裁者和大庄园主仍然是掌控国家的最大势力,这也是哥斯达黎加政权频繁更迭的主要因素。

哥斯达黎加地理位置

哥斯达黎加地形图
1948年,三次担任哥斯达黎加总统的菲格雷斯在担任过渡政府领导人时,“废除军队”正式被提上日程。

菲格雷斯(源于网络)
1983年哥斯达黎加宣布中立,成为美洲唯一一个永久中立国。
以现代的眼光来看,军队是国家政治稳定与经济发展的保证,而在此之前世界没有任何一个国家出现过主动废除军队的行为。
哥斯达黎加废除军队的作法,的确让这个国家发生了改变,作为主张废除军队的菲格雷斯通过创建独具特色的模式,使军队威胁政府这种“美洲特色模式”再也无法在哥斯达黎加出现。
总结
最后,感谢大家的阅读,同时欢迎各位朋友在评论区积极留言,可以留下您对下期内容的期待或对本期文章的建议。
如果您在工作中遇到与GIS相关的任何难题,请通过关注“水经注GIS”并在后台留言告诉我们,我们将针对比较有典型性和代表性的问题提供解决方案,从而将我们“为您提供丰富的地图数据与专业的GIS服务”之宗旨落到实处!
-
- 演员罗晋:和妻子在拍戏中相遇,39岁才当爸爸,结婚六年宠妻如宝
-
2025-07-13 02:07:24
-
- 安阳周边8大旅游景点大全!
-
2025-07-13 02:05:09
-
- 涌金策丨你真的了解“橄榄型社会”吗?
-
2025-07-13 02:02:54
-
- 电视剧越老越好看(5)‼️十部经典苦情剧:哪部曾戳中你的泪点?
-
2025-07-13 02:00:39
-
- 云南曲靖一商场楼层突然坍塌 已救出3人送医(图)
-
2025-07-10 22:55:55
-
- 揪心!国足激战巴勒斯坦,球迷突然抽搐、直冒冷汗
-
2025-07-10 22:53:40
-
- CJ ENM承认与X1见面 成员对组合解散意见不一
-
2025-07-10 22:51:25
-
- 杨幂零点为baby送生日祝福:福如东海,寿比南山!
-
2025-07-10 22:49:10
-
- 空姐比武招亲 十八般武艺样样精通-比武招亲
-
2025-07-10 22:46:55
-
- 张杰谢娜回应婚变传闻 网友:如果他俩都离了,这世界也就没有爱情了
-
2025-07-10 22:44:40
-
- 何雄任河南省人民政府副秘书长、办公厅主任
-
2025-07-10 22:42:25
-
- 大连劳动公园车祸原因查明:嫌疑人投资失败报复社会
-
2025-07-10 22:40:10
-
- 停课致韩国万吨牛奶订单取消 韩国牛奶滞销已超10万吨
-
2025-07-10 22:37:55
-
- 美环保署长计划访台,外交部;反对美台官方往来,将作正当必要反应
-
2025-07-10 22:35:40
-
- 探访广西南宁网红“鸳鸯楼”:两侧楼梯相连 如电影场景
-
2025-07-10 22:33:24
-
- 潘曦任新疆维吾尔自治区政府副主席
-
2025-07-10 22:31:09
-
- 北京朝阳警方通报李某某砸车事件:刑拘!
-
2025-07-10 22:28:54
-
- 德尔塔变异毒株已传遍美国50个州
-
2025-07-10 22:26:39
-
- 林志玲回应言承旭认爱 林志玲和言承旭复合在一起了吗
-
2025-07-10 22:24:24
-
- 黄荷娜被判缓刑两年 口罩遮面低调出狱
-
2025-07-10 22:22:09



翁帆的第一任丈夫照片和资料介绍,翁帆看不上普通的小职员
和谐玉溪多少钱一包?硬和谐40元一包(烟味绵长)