嗨吃家酸辣粉真假李逵品牌之争,创始人张顺心发声
嗨吃家酸辣粉真假李逵品牌之争,创始人张顺心发声

“嗨吃家”酸辣粉的前世今生
酸辣粉集麻、辣、鲜、香、酸、爽,美味于一身,深受吃货们的喜爱。酸辣粉本是川渝一带的地方名吃。2017年夏天“嗨吃家”创始人张顺心和朋友在重庆考察,善于发现商机的她,一下子就被这种,吃着辣,心里爽的小吃所吸引,通过几百次的实验测试,终于于2018年3月正式规模化投放市场。

张顺心不顺心,嗨吃家酸辣粉真假李逵品牌之争,创始人张顺心发声
土生土长的,四川“川妹子”正式出川,被张顺心命名为“嗨吃家”酸辣粉,并于2018年3月1日申请了“嗨吃家”商标注册。自此“嗨吃家”酸辣粉开始在中原大地上,生根发芽,开花结果,扬名四海。
张顺心不顺心,嗨吃家酸辣粉真假李逵品牌之争,创始人张顺心发声
据河南省食品工业协会统计资料显示,在河南以酸辣粉为主导的食品企业有50多家。全国80%的酸辣粉是“河南造”,目前河南已经形成了酸辣粉的原料种植、加工、配料、设备、包装全产业的发展链条,构成百亿级的食品产业。在市场上畅销的主要有:嗨吃家、丽星、食族人、九月天等品牌。生产企业主要集中在焦作、新乡、郑州、开封、商丘等地。

而由张顺心独创的“嗨吃家”酸辣粉品牌,以味美爽口深受吃货喜爱而畅销全国各地。但随着产品的热销,市场上开始出现一些仿冒的山寨版产品,不仅抢占了部分市场份额,还严重的影响到公司声誉。为此,创始人张顺心,于2018年3月1日申请了“嗨吃家”商标注册,并先后于2018年7月9日成立了河南嗨吃家贸易有限公司,于2019年4月10日成立了嗨吃家食品科技有限公司。嗨吃家产品在线上,天猫嗨吃家旗舰店,抖音嗨吃家官方旗舰店,拼多多嗨吃家官方旗舰店,京东嗨吃家自营旗舰店,及线下全国零售渠道都有销售。
张顺心不顺心,嗨吃家酸辣粉真假李逵品牌之争,创始人张顺心发声
张顺心不顺心,嗨吃家酸辣粉真假李逵品牌之争,创始人张顺心发声
附:嗨吃家食品科技有限公司声明。


嗨吃家供应链管理有限公司,是独立法人,独立经营、财务单独核算,公司法定代表人是李建雯。张顺心是嗨吃家食品科技有限公司的董事长,也是股东之一,其中的43类、35类“嗨吃家”商标授权给嗨吃家供应链管理有限公司使用,嗨吃家食品科技有限公司从不干预嗨吃家供应链管理有限公司独立的经营管理。
河南嗨吃家食品集团有限公司成立于2021年2月20日,法定代表人金航,其后控制人是郭某。郭某通过控制的相关公司EY购买29类,30类商标,开始生产,销售“嗨吃客’'嗨呢家’酸辣粉系列产品,而非嗨吃家食品科技有限公司生产的“嗨吃家”酸辣粉品牌。
以上这两家公司,都不是嗨吃家食品科技有限公司的分支。嗨吃家食品科技有限公司之所以答应督促协助嗨吃家供应链管理有限公司解决加盟商的问题,完全是处于保护嗨吃家品牌的目的。
张顺心不顺心,嗨吃家酸辣粉真假李逵品牌之争,创始人张顺心发声
张顺心不顺心,嗨吃家酸辣粉真假李逵品牌之争,创始人张顺心发声
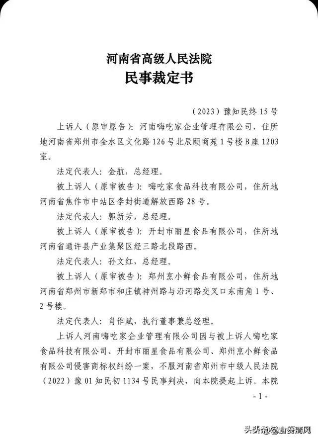
附:2021年,河南省高院二审判决裁定书。


目前有个别不良商家借机傍品牌,蹭流量炒作。请相关公众擦亮双眼,不要受不良商家的诱导。
张顺心及嗨吃家食品科技有限公司在此严正声明,对恶意诋毁嗨吃家品牌的不良商家,我公司将适时采取措施追究其相应的法律责任!
本文资料由“嗨吃家”食品有限科技公司提供。未经允许,禁止转载。
-
- 当年,曹德旺的女儿将男朋友带回家,他说自己女儿配不上人家
-
2025-07-31 11:11:13
-
- 枪声仅76分贝,50发弹匣火力迅猛,特战专用的05式微声冲锋枪,
-
2025-07-31 11:08:58
-
- 那些双11的段子,总有一款适合你
-
2025-07-31 11:06:43
-
- 澳门特别行政区的行政架构有何特点?分为几个层级?
-
2025-07-31 11:04:28
-
- 泰国冷知识:原来“萨瓦迪卡”不是谁都可以说的
-
2025-07-31 11:02:13
-
- 女子8天未排便,灌肠后居然排出7斤粪便,保洁:厕所都给堵塞了!
-
2025-07-31 10:59:58
-
- 李铁的“足坛”生涯
-
2025-07-31 10:57:43
-
- 尖峰集团股票趋势预测
-
2025-07-31 10:55:28
-
- 2025迎“三八”!安阳“春风送岗”女性专场招聘会开启
-
2025-07-31 10:53:13
-
- 越南文(Vietnamese)书写规则
-
2025-07-30 17:05:46
-
- 成都将打造30个“世运空间”!首个“世运空间”亮相 等你来打卡
-
2025-07-30 17:03:31
-
- 密恋两年!安以轩闪嫁身价百亿澳门富商,胡歌微博又要炸了
-
2025-07-30 17:01:16
-
- 古代神话中的麒麟:火麒麟是炎帝坐骑,闻太师的墨麒麟战力极强
-
2025-07-30 16:59:01
-
- 10部值得一看的国产家庭情感剧,都是良心好剧,你看过几个?
-
2025-07-30 16:56:46
-
- 徐国|夏朝至西周诸侯国,都城为徐城,四十四君,享国1649年
-
2025-07-30 16:54:31
-
- 美味的糖醋鱼
-
2025-07-30 16:52:16
-
- 中国“第一网红”诞生:全网粉丝超4000万,性别却是个"谜"
-
2025-07-30 16:50:01
-
- 四川美女贪官袁菱,两年敛财四千万,高调包养男同事,下场如何?
-
2025-07-30 16:47:46
-
- 上海十大女巨星排行榜,不吹不黑,这10位才是真顶流!
-
2025-07-30 16:45:30
-
- 巨石强森十大必看神作!第7部让范·迪塞尔都慌了
-
2025-07-30 16:43:15



翁帆的第一任丈夫照片和资料介绍,翁帆看不上普通的小职员
和谐玉溪多少钱一包?硬和谐40元一包(烟味绵长)