2022广东省各地中考普通高中录取分数线汇总(湛江已公布)
2022广东省各地中考普通高中录取分数线汇总(湛江已公布)
#广东中考##中考录取分数线##广东头条##湛江中考录取分数线2022##深圳中考指标生录取#
2022广东省各地中考普高及重点学校录取分数线汇总(陆续更新)
7月25日最新更新!

截止7月25日,广东省内中考成绩仅茂名地区还在等官方公布,湛江已公布普通高中各批次录取分数线,深圳明天公布正取生第一批次录取分数线,更多敬请期待后面的更新!

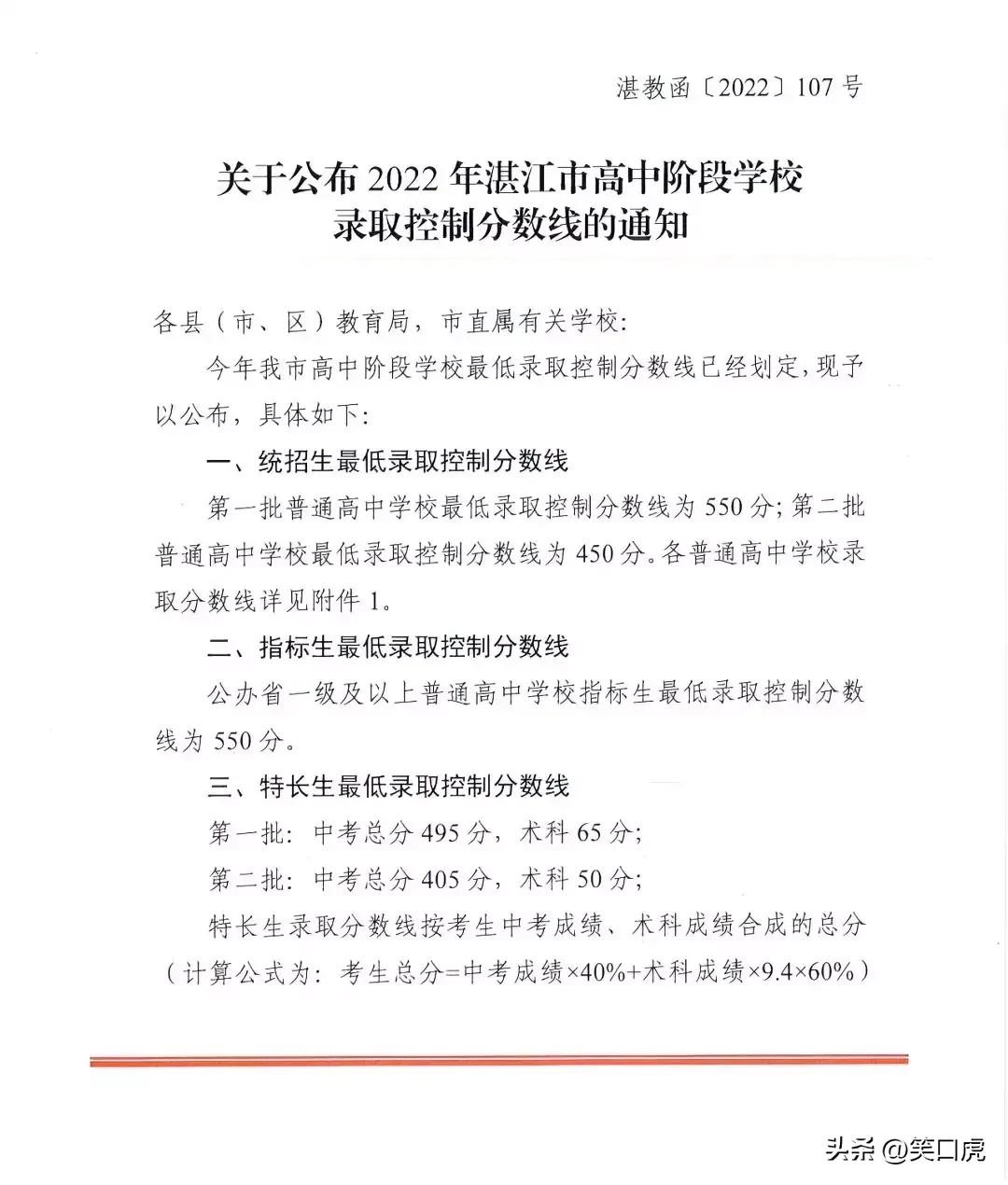
湛江中考总分940分,是所有地区中最高的,而第一批次最低分数线550分,第二批次最低才450分,而有些重点高中分数线有高达880分以上的,这差距也是挺大的。下图来自湛江教育局官网数据



作为广东唯一自主命题的两座城市之一,深圳市普通高中自主招生工作目前已完成,今天是指标生批次录取,明天才是正取生第一批次录取,按顺序接着是第二批次第三批次。届时各考生可以到深圳市教育局官网查询录取结果!
-
- 《大话西游》经典角色紫霞仙子
-
2025-08-16 12:50:37
-
- “优衣库门”女主晒近照,打破之前传闻
-
2025-08-16 12:48:22
-
- 竹筒饭的家常做法
-
2025-08-16 12:46:07
-
- 乌军官在办公室公然和多名同事接吻
-
2025-08-16 12:43:52
-
- 带毒刺的芋螺科
-
2025-08-16 12:41:37
-
- 【TVB 2019年收视前十剧集】
-
2025-08-16 12:39:22
-
- 张家界的三下锅,看完还不来尝尝,风景美,美食更美
-
2025-08-16 12:37:07
-
- 我是“马粪包”,是菇类家族的一员,你吃过没有?
-
2025-08-16 12:34:52
-
- 致敬!南沙建设者
-
2025-08-13 07:53:27
-
- 原北京军区装甲兵政委——王英高
-
2025-08-13 07:51:12
-
- 夷陵区第19次集中拆违:5000多平方米违法建筑拆了!
-
2025-08-13 07:48:57
-
- 夜幕下的澳门大三巴牌坊
-
2025-08-13 07:46:42
-
- 孙红雷老婆,洪班长儿子……细数《新世界》中那些“关系户”演员
-
2025-08-13 07:44:27
-
- 去年天然地震619次!你感觉到几次?
-
2025-08-13 07:42:12
-
- 纪丹迪看淡名利,把纪敏佳的名字换掉就是证明
-
2025-08-13 07:39:56
-
- 华为畅玩5配置价格解析:2GB运存长续航千元机
-
2025-08-13 07:37:41
-
- 公司回应“禁止员工趴桌午睡”:是善意提醒,正在买颈枕和眼罩
-
2025-08-13 07:35:26
-
- 15秒一个单词(第2489个)quest
-
2025-08-13 07:33:11
-
- 著名音乐人宋乃裕原创歌曲《珍珠美人》上线
-
2025-08-13 07:30:56
-
- 文化事业建设费到底是什么?谁需要交这个费?
-
2025-08-13 07:28:41



翁帆的第一任丈夫照片和资料介绍,翁帆看不上普通的小职员
和谐玉溪多少钱一包?硬和谐40元一包(烟味绵长)