第一批拟入围国家级市城产教联合体名单公布!
第一批拟入围国家级市城产教联合体名单公布!

图源:Pixabay
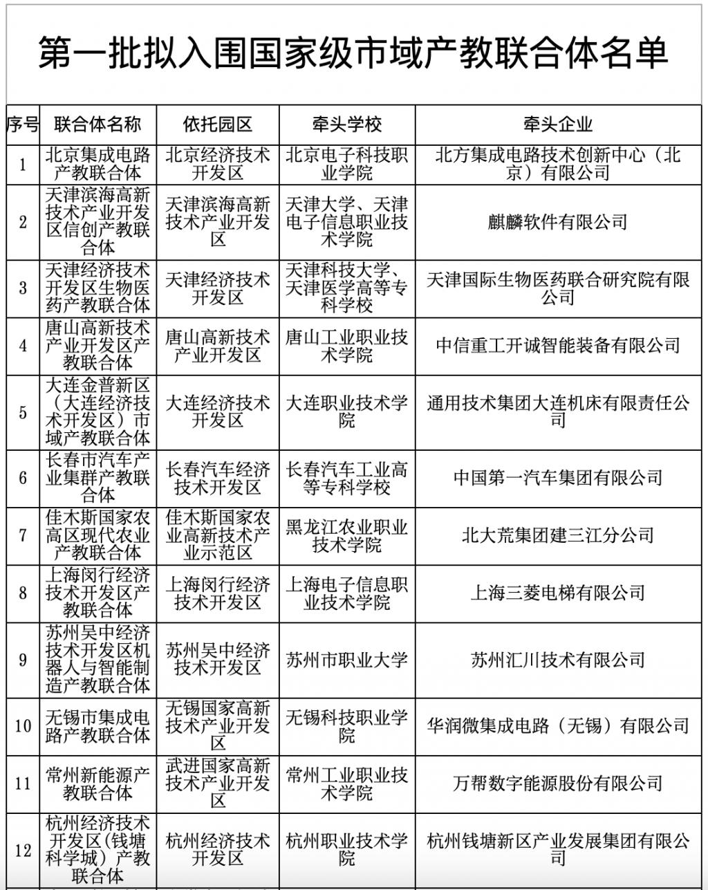
芥末堆文 近日,教育部公示第一批拟入围国家级市城产教联合体名单,经各地申报、专家评审、部内复核,首批拟择优确定 28 家国家级市城产教联合体,公示时间为 2023 年 9 月 5 日 -9 月 11 日。


图源:教育部
据教育部相关数据,目前全国职业学校共开设了 1300 多个专业,基本覆盖国民经济各领域;全国已认定国家产教融合试点城市有 21 个,各地已培育了超过 4600 家产教融合型企业,初步形成了以城市为节点、行业为支点、企业为重点的产教融合推进机制。
4 月 20 日,教育部办公厅发布《关于开展市域产教联合体建设的通知》,提出 2023 年底前建设 50 家左右,2024 年底前再建设 50 家左右,到 2025 年共建设 150 家左右的市域产教联合体。这份文件着力解决 " 校企合作不深不实 "、" 校热企冷 " 等产教融合中出现的现实问题。比之以往,市域产教联合体覆盖面更广,涉及要素更多,在建设条件等方面也更加细化、具体。
关于市域产教联合体是什么,怎么建的问题,《通知》提出,联合体依托的产业园区总产值在本省份位于前列,主要以先进制造业、现代服务业、现代农业等为核心主导产业,加快发展新一代信息技术、生物技术、新能源、新材料、高端装备、新能源汽车、绿色环保以及航空航天、海洋装备等战略性新兴产业;联合体职业教育资源富集,涵盖中职、高职(含职教本科)学校,吸纳普通本科学校作为成员,搭建联合体人才供需信息平台,建设产教融合实训基地,校企共建产业学院,促进教育链、人才链与产业链、创新链紧密结合。
-
- 新型城镇化试点山东(由城市和小城镇中心负责编制的山东省新型城镇化规划)
-
2023-09-14 13:31:12
-
- 为何虎门大桥发生异常抖动(广东虎门大桥异常抖动)
-
2023-09-14 13:28:56
-
- 深圳自动驾驶汽车将开上高速公路,近期拟开放水官高速等道路
-
2023-09-14 13:26:39
-
- 阿拉伯数字漂亮写法(大大的阿拉伯数字如何排版)
-
2023-09-13 11:33:09
-
- 重庆各所大学排名列表(重庆高校排名重大第一)
-
2023-09-13 11:30:54
-
- 红石崖温泉度假村(开原市象牙山温泉度假村)
-
2023-09-13 11:28:38
-
- 6月国内丙酮市场持续上涨:6月国内丙酮市场持续上涨
-
2023-09-13 11:26:22
-
- 重庆万达广场在什么区(重庆市万达广场名单一览)
-
2023-09-13 11:24:06
-
- dota2春季特锦赛正赛(全球顶级战队激战DOTA2上海特锦赛)
-
2023-09-13 11:21:50
-
- 海贼王草帽团声优大型见面会现场 市川猿之助担任海贼王雾之岛嘉宾声优
-
2023-09-13 11:19:35
-
- 整过容的韩国男明星(韩女星自曝整容后遗症)
-
2023-09-13 11:17:19
-
- 北京娱乐行业现状最新(数说北京走进演艺新)
-
2023-09-13 11:15:03
-
- 南京南站汽车票网上订票官网(南京汽车客运中秋节假期汽车票开售)
-
2023-09-13 11:12:47
-
- 资深教师提醒:同样挨批评,为什么有的孩子会长进,有的孩子走极端?
-
2023-09-12 02:41:26
-
- “违规清仓式”逃离我乐家居
-
2023-09-12 02:39:10
-
- 稻盛和夫:员工心变,公司巨变
-
2023-09-12 02:36:54
-
- 网约车聚合,鲶鱼渐渐失控
-
2023-09-12 02:34:38
-
- 美国承认扣押伊朗革命卫队近百万桶原油;预计全国秋粮达 13.1 亿亩,高产作物
-
2023-09-12 02:32:23
-
- 河海大学 2024 年工程管理硕士(MEM)招生信息
-
2023-09-12 02:30:07
-
- “王一博们”失灵,杜华瞄向“数字版乐华”?
-
2023-09-12 02:27:51



申通快递收费标准价格表2022(申通快递费用查询)
日本第一男吹神,拓也哥(男人在他口中坚持不过3秒)