名著阅读:《红星照耀中国》素材梳理
名著阅读:《红星照耀中国》素材梳理

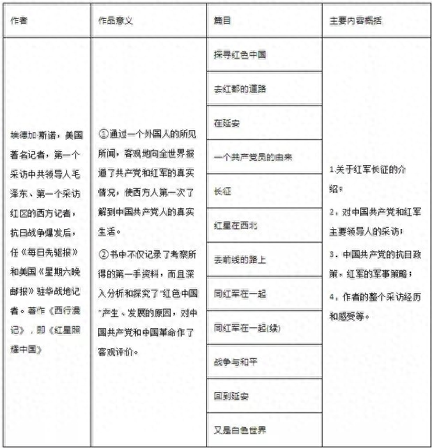
【内容梗概】
《红星照耀中国》是一部文笔优美的纪实性很强的报道性作品。作者真实记录了自1936年6月至10月在我国西北革命根据地(以延安为中心的陕甘宁边区)进行实地采访的所见所闻,向全世界真实报道了中国和中国工农红军以及许多红军领袖、红军将领的情况。毛泽东和周恩来是斯诺笔下最具代表性的人物形象。
斯诺同毛泽东、周恩来等进行了多次长时间的谈话,搜集了二万五千里长征第一手资料。此外,他还实地考察,深入红军战士和老百姓当中,口问手写,对苏区军民生活,地方政治改革,民情风俗习惯等作了广泛深入的调查。四个月的采访,他密密麻麻写满了14个笔记本。当年10月底,斯诺带着他的采访资料、胶卷和照片,从陕北回到北平,经过几个月的埋头写作,英文名为《红星照耀中国》的报告文学终于诞生了。
在《红星照耀中国》中,斯诺探求了中国革命发生的背景、发展的原因。他判断由于中国共产党的宣传和具体行动,使穷人和受压迫者对国家、社会和个人有了新的理念,有了必须行动起来的新的信念。由于有了一种思想武装,有一批坚决的青年,所以能够对国民党的统治进行群众性的斗争长达十年之久。他对长征表达了钦佩之情,断言长征实际是一场战略撤退,称赞长征是一部英雄史诗,是现代史上的无与伦比的一次远征。斯诺用毋庸置疑的事实向世界宣告:中国共产党及其领导的革命事业犹如一颗闪亮的红星不仅照耀着中国的西北,而且必将照耀全中国,照耀全世界。

【章节概述】

第一章 探寻红色中国
讲述作者对红色世界的好奇,开始深入苏维埃红区的冒险,去探究苏维埃共和国、红军、共产党的秘密。并且讲述了张学良和杨虎成与共产党达成一致搞日协议的原因和经过。
第二章 去红都的道路
讲述在进入红区的路途上被白匪追逐的经历,并讲述了国民党通过“民团”这一组织对地方的统治和镇压政策。介绍了周恩来及贺龙的人生经历以及他们独特的个人魅力。介绍了许多年轻的红军战士们因为被剥削被压迫的命运而参加红军、热爱红军的故事。
第三章 在保安
讲述了共产党领导人毛泽东给作者的初步印象:健康、质朴纯真,有幽默感、精明、精力过人,是一个颇有天赋的军事和政治战略家。谈到了共产党的基本政策是反帝反封。红军大学开展的各项课程以及红军剧社开展的宣传工作。
第四章 一个共产党员的由来
讲述了共产党领导人毛泽东的人生经历、思想变改以及成长为红军领导人的过程。
第五章 长征
讲述了红军长征的艰难过程。着生记叙了第五次大围剿,以及长征中强渡大渡河、过大草原等艰难英勇的事迹。
第六章 红星在西北
讲述了刘志丹开创西北苏区的历程,西北大灾荒和苛捐杂税给人民带来的苦难。苏维埃社会、政治、经济、文化、货币各方而政策。
第七章 去前线的路上
讲述了普通农民对红军的拥护,对苏区工业的繁荣以及苏区工人身上具有的乐观活泼的社会主义工业精神。
第八章 同红军在一起
讲述了作者深入到真正的红军内部,了解他们年轻、精神饱满、训练严格、纪律严明、装备出色、政治觉悟高,才使得他们成为铁打的军队。并且讲述了促使司令员彭德怀走上革命道路的悲惨童年经历,以及他独特的个人魅力。红军采用游击战术的原因和策略。红军战士健康丰富的生活。
第九章 同红军在一起(续)
共产党军事领导人徐海东的人生历程以及中国残酷的阶级战争给老百姓带来的杀戮和苦难。讲述共产党团结回族人民抵抗压迫者的策略。
第十章 战争与和平
讲述红色中国的少年们耐心、勤劳、聪明、努力学习,代表着中国的希望,讲述共产党为建立统一战线所做的努力以及革命领导人朱德极其杰出的领导才能和个人魅力。
第十一章 回到保安
讲述了在敌人封锁下的保安地区,红军丰富多彩的生活。讲述了俄国对于红色中国的影响以及德国顾问李德指挥作战时出现的失误及其原因。
第十二章 又是白色世界
详细记述了“西安事变”的具体经过、结果,以及对形成抗日民族统一战线的积极影响。并分析了中国社会革命运动的复杂社会背景、面临挑战及其终将取得胜利的原因。
【知识积累】
1.《红星照耀中国》一书的原名是《西行漫记》,这是美国的著名记者埃德加·斯诺的著作,他是第一个采访中国共产党的领导人毛泽东、第一个采访红区的西方记者。
2.在陕北,埃德加·斯诺采访的共产党领袖和红军将领除毛泽东外,还有朱德、周恩来、彭德怀、贺龙、刘志丹、徐海东等。他描述了他们的言谈举止,追溯他们的家庭环境和少年时代,试图从中找寻他们成为共产党人的原因。
3.毛泽东认为中国人民能够消耗和打败日本军队的三个条件:一是中国结成抗日民族统一战线,二是全世界结成反日统一战线,三是目前在日本帝国主义势力下受苦的被压迫的各国人民采取革命行动。
4.彭德怀给斯诺的印象是乐观、豁达、勇敢、率真、大公无私。
5.第一次国共合作的基础,就共产党人而论,可以归结为孙逸仙博士和国民党接受两大革命原则。第一个原则承认有必要采取反帝政策,第二个原则要求在国内实行反封建反军阀政策。

6.斯诺所说的“总司令被逮这一惊人事件”实际上就是说的历史上有名的西安事变,是当时任职西北剿匪副总司令、东北军领袖张学良和当时任职国民革命军第十七路总指挥、西北军领袖杨虎城于1936年12月12日,在西安发动的直接军事监禁事件,扣留了当时任职国民政府军事委员会委员长和西北剿匪总司令的蒋中正,目的是“停止剿共,改组政府,出兵抗日”,导致了第二次国共合作而和平解决。
7.在斯诺的笔下,毛泽东主席是个非常精明而又博学多才的知识分子,是个天才的军事家和政治战略家,代表了中国人民大众 的迫切要求,是个苏区人民拥护他,南京政府却对他恨之入骨的人,生活简朴,廉洁奉公,能吃苦耐劳,身体像铁打的。
8.在当时的苏维埃社会当中,中国共产党在教育方面采取的政策有:解放思想,消除愚昧无知;培训教师,组建学校,实施大众化的教育;建立专业的学校;编著字典成效,使苏区的文盲大幅地降低;使苏区人民的思想有很大的转变、提高,为社会培养了不同方面、不同层次的人才。
9.在井冈山时期,红军给战士规定的三条简明的纪律:一是行动听指挥;二是不拿贫农一点东西;三是打土豪要归公。
10.《红星照耀中国》的意义之一在于,通过一个外国人的所见所闻,客观地向全世界报道了共产党和红军的真实情况,使西方人第一次了解到中国共产党人的真实生活。其意义还在于深入分析和探究了“红色中国”产生、发展的原因,对中国共产党和中国革命做了客观的评价。
【阅读检测】
一、填空题
1.《红星照耀中国》的作者是埃德加·斯诺,国籍是美国。
2.《红星照耀中国》全书共12篇,又名《西行漫记》。
3.在斯诺的笔下,“他是个大个子,像个老虎一样强壮有力。年过半百,不计较个人财物——除了马匹,他喜欢马。”这个人物是贺龙。
4.作者第二次见毛泽东的时候,他正一边和两个年轻的农民谈着话,南京虽然悬赏二十五万元要他的首级,可是他却毫不介意地和路旁的行人一起走。
5.作者一直要想见的“红色窑工”是徐海东 ,他是红军十五军团司令,司令部设在西北八十里外的预旺县 ,这是一个古老的回民县城。
6.红军的成长离不开严明的纪律,1928年后,红军提出了八条纪律:一、上门板;二、捆铺草;三、 对老百姓要和气,要随时帮助他们 ;四、借东西要还;五、损坏东西要赔;六、和农民买卖东西要公平;七、买东西要付钱 ;八、要讲卫生,盖厕所离住家要远。
7.苏区人人都叫他老徐,“人生五十岁始”的是徐特立,他是毛泽东在长沙师范求学时的老师;毛泽东另一位老师杨昌济的女儿杨开慧,是毛泽东的妻子;1930年被捕,她拒绝退党并坚决反对与毛泽东脱离关系,随之被害。
8.苏维埃政府的“四巨头”是毛泽东、周恩来、朱德、博古。
9.作者第一次见他是在1929年的沈阳,当时他是全世界最年轻的独裁者,后来和杨虎城将军一起发动了著名的“西安事变”,他是张学良。
二、选择题
1. 美国记者埃德加.斯诺在《红星照耀中国》一书中写道:“在某种意义上讲,这次大迁移是历史上最大的一次流动的武装宣传。”文中的“大迁移”是指( D )。
A .国民革命军北伐
B.朱、毛红军会师井冈山
C.北方少数民族南迁
D .中国工农红军万里长征
2. 美国记者斯诺在《红星照耀中国》一书中写道:“在某种意义上讲,这次大迁移是历史上最大的一次流动的武装宣传。”文中的“武装宣传”是指( C )。
A.国民革命军出师北伐,扩大了革命影响
B.太平天国北伐、东征,打击了中外反动势力
C.工农红军的万里长征,成为“革命的播种机”
D.刘邓大军千里跃进大别山,开辟了革命根据地
3. 美国著名记者埃德加.斯诺的《红星照耀中国》一书以纪实性手法向西方国家大量介绍了红色中国以及红军长征的事迹,一度风靡全世界。2017年是红军长征胜利( D )
A.51周年 B.61周年
C.71周年 D.81周年
4. 美国著名记者埃德加·斯诺在《红星照耀中国》一书中写道:“冒险、探索、发现、勇气和胆怯、胜利和狂喜、艰难困苦、英勇牺牲、忠心耿耿,这些千千万万青年人的经久不衰的热情,始终如一的希望,令人惊诧的革命乐观情绪,像一把火焰,贯穿着这一切,他们无论在人力面前,或者在大自然面前,上帝面前,死亡面前,都绝不承认失败。”这是斯诺对以下哪一事件的评价( B )。
A.五四运动 B.红军长征
C.北伐战争 D.抗日战争
5. 埃德加·斯诺在《红星照耀中国》一书中写道:“在西安进行的这场军事政变时机抓得很好,执行得也十分利落,使中国最终站到了即将来临的世界反法西斯斗争一边。”斯诺所说的“这场军事政变”是指( B )。
A.八一三事变 B.西安事变
C.九一八事变 D.七七事变
二、简答题
1.在来到中国进行国际援助的众多国际友人中最杰出的三位美国记者是谁?他们记录中国历史的著作是什么?
答:埃德加·斯诺《西行漫记》,尼姆·威尔斯《续西行漫记》,哈里森·福尔曼《北行漫记》。
2.简要叙述红军长征的经过
答:红军一共爬过 18 座山脉,渡过24 条河流,经过12个省份,占领过 62 座大小城市,突破 10 个地方军阀军队的包围,开进和顺利穿过6个不同的少数民族地区。
3.简述《西行漫记》一书的主要内容
答:本书是美国著名记者埃德加·斯诺的不朽名著,一部文笔优美的纪实性很强的 报道性作品。作者真实记录了自 1936 年 6 月至 10 月在我国 西北革命根据地(以延安为中心的陕甘宁边区)进行实地采 访的所见所闻,向全世界真实报道了中国和中国工农红军以 及许多红军领袖、红军将领的情况。毛泽东和周恩来是斯诺 笔下最具代表性的人物形象。
4.《红星照耀中国》为什么改名为《西行漫记》
答:一九三七年十月, 《红星闪耀中国》一书在伦敦出版。当时作者正在被日控制的上海,想要在国内公开出版是不可能的。但在中共地下组织的的帮助下,经过修改,将书名改为《西行漫记》作为掩护出版。不到几个月就轰动了国内外华侨并重印发行多次。直到现在,虽然不用再用这个隐晦的名字,但为了保证初版的本来面目,现在的重印本仍采用这个名字。
5.简述斯诺从李长林口中得到的贺龙印象
答:①贺龙是个大个子,像只老虎一样强壮有力。他已年过半百,但仍很健康。他不知疲倦。②贺龙对有钱人的仇视,据说,如果贺龙还在二百里外的地方,地主士绅都要闻风逃跑,哪怕有南京军队重兵驻守的地方也是如此,因为他以行军神出鬼没著称。
6.简述《西行漫记》一书中斯诺的彭德怀印象
答:①乐观、豁达、勇敢的精神品质。②彭德怀大公无私,他唯一的个人衣服,就是这件用缴获的降落伞做成的背心。他为这件战利品而孩子气地得意,表现了他率真的个性,作者是很欣赏的。③“兔子一般窜了出去”,抢先到达山顶,不仅表现彭德怀身体健康、动作敏捷,还体现了他作为一名统率大军的指挥员不失活泼、天真的个性。
7.简述《红星照耀中国》中的红军精神。
①把广大人民的根本利益看得高于一切,坚定革命的理想和信念,坚信正义事业必然胜利的精神;②为了救国救民,不怕任何艰难险阻,不惜牺牲一切的精神;③坚持独立自主,实事求是,一切从实际出发的精神;④顾全大局、严守纪律、紧密团结的精神;⑤紧紧依靠人民群众,同人民群众生死相依、患难与共、艰苦奋斗的精神。
8.简述《西行漫记》一书中斯诺的毛泽东印象。
爱吃辣,并且喜欢借“辣”发挥接地气的“辣粉”。2.博览群书,对哲学和历史有深入地研究的书迷。3.有远见卓识的军事家和政治战略家。4.天生精明与智慧的经济学者与预言家。5.感情深邃、与人民同甘共苦的长者。6当机立断,果敢的当家人。
9.斯诺对红军战士的印象:
大批年轻的红军战士,刚毅坚忍、勇敢顽强、忠贞不贰、坚定如一,充满革命信仰和牺牲精神,为家庭、土地和国家而战。
周恩来是一个儒雅的革命者,是一个行动同知识和信仰完全一致的纯粹知识分子。
【精彩语句摘录】
1.中华民族精神源远流长,她们是中国悠久历史的积淀、光荣传统的升华和时代文明的结晶。回望历史,从中华民族独立,到人民解放,再到国家富强,中国人民一路走来。长征不但继承了民族精神,而且丰富和发展了民族精神,不断为之增添新的内容。民族精神是中华民族发展壮大的强大精神支柱,也是在未来岁月里薪火相传、继往开来的巨大精神动力。
2.长征精神之所以历久弥新,就在于它不是静止的。它承接着井冈山精神,又不断形成了延安精神、西柏坡精神,中国特色社会主义建设事业中的两弹一星精神、载人航天精神,更为它注入了新的时代血液,增加了新的丰富内涵。
3.长征精神是历史的,又是现实的。其可贵就在于,它能够在漫长的时间积淀中转化为对现实的启示,体现了党之魂、军之魂和民族之魂。
4.一边是国民党重兵的围追堵截,一边是恶劣到极点的自然环境和匮乏的物资供应,红军之所以能在连基本的生存条件都不具备的情况下坚持行军和战斗,直至取得最后胜利,靠的就是这种精神。
5.这,就是长征精神——就是把广大人民的根本利益看得高于一切,坚定革命的理想和信念,坚信正义事业必然胜利的精神;就是为了救国救民、不怕任何艰难险阻,不惜付出一切牺牲的精神;就是坚持独立自主,实事求是,一切从实际出发的精神;就是顾全大局、严守纪律、紧密团结的精神;就是紧紧依靠人民群众,同人民群众生死相依、患难与共、艰苦奋斗的精神。
6.长征是人类战争史上的奇迹,特有的魅力使它就像一部最完美的神话,突破时代和国界,在世界上广为传扬。中国工农红军的长征是一部史无前例、雄伟壮丽的史诗。
-
- 韩先楚:预授中将军衔,为何会成为上将?毛主席:韩有功
-
2023-12-09 01:41:39
-
- 职业有8大类,413小类,共1838个,清晰的定位,决定你的职业高度
-
2023-12-09 01:39:24
-
- 博士后影星翟天临的学术门事件
-
2023-12-09 01:37:09
-
- 长津湖战役:为何第九兵团有近30000人冻伤?宋时轮晚年揭开真相
-
2023-12-09 01:34:54
-
- 2300余岗位!恩施高新区8家重点工业企业招工,线上报名!
-
2023-12-09 01:32:39
-
- 27年后再看栾树:这辈子娶到影后咏梅,实乃三生有幸
-
2023-12-09 01:30:24
-
- 江歌遇害已有5年,躲在门内活下来的闺蜜刘鑫,如今怎么样了?
-
2023-12-09 01:28:10
-
- 论语原文加译文二十篇(第六篇:雍也)
-
2023-12-09 01:25:55
-
- 你要的航拍中国解说词来了:第二季之浙江
-
2023-12-09 01:23:40
-
- 地理小知识
-
2023-12-09 01:21:25
-
- 中国“同性社交”软件崛起,Blued和Grindr谁会是最后赢家?
-
2023-12-08 21:50:11
-
- 再也不能忍受的强迫症
-
2023-12-08 21:47:56
-
- 一展穿墙之术?《崂山道士》中有个得道的捉妖师
-
2023-12-08 21:45:41
-
- 王者荣耀:五杀时说什么好?发666已过时了,第4句气到对面想挂机
-
2023-12-08 21:43:27
-
- 四岁‘‘中国最小背包客”徒步罗布泊6天,虽年幼,但已行万里路
-
2023-12-08 21:41:12
-
- 石家庄精英中学邯郸分校
-
2023-12-08 21:38:57
-
- 几部超暖超好看的古言宠文,文中的cp也超级好磕,冲鸭姐妹们
-
2023-12-08 21:36:42
-
- 奉献26年老员工因生病打盹5分钟竟被开除!法院判决你怎么看?
-
2023-12-08 21:34:28
-
- 到底什么是牛百叶,毛肚,牛肚,金钱肚?这次让你彻底清楚
-
2023-12-08 21:32:13
-
- 刺痛重提Gemini当年卸任一事:为了带QG5虎,他曾一毛钱工资不要
-
2023-12-08 21:29:58



翁帆的第一任丈夫照片和资料介绍,翁帆看不上普通的小职员
和谐玉溪多少钱一包?硬和谐40元一包(烟味绵长)